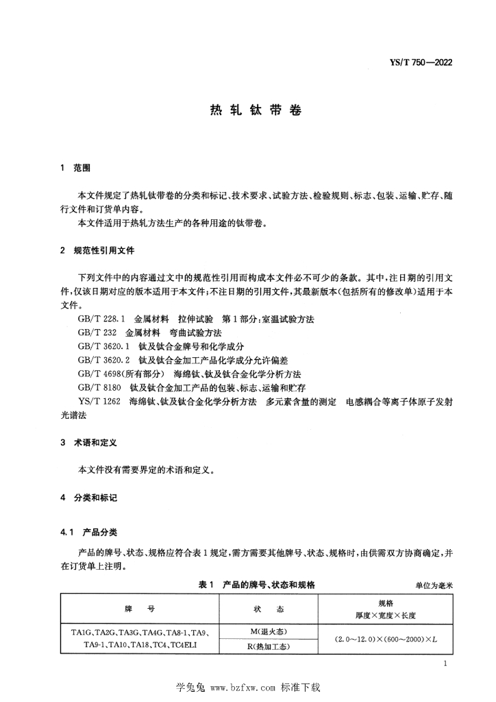
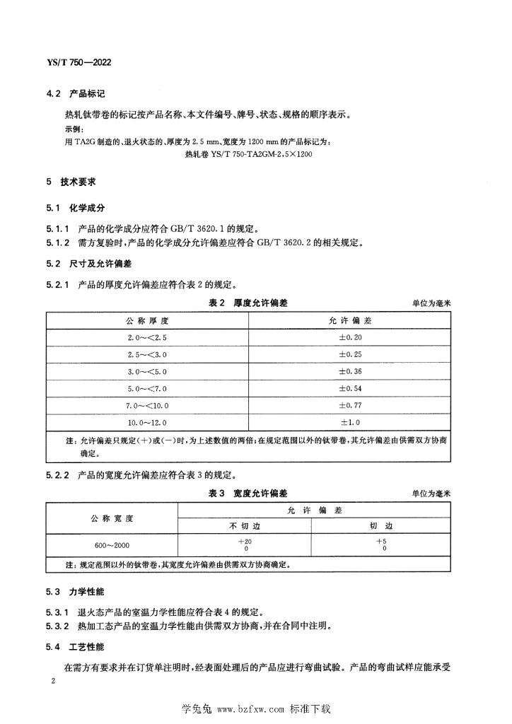
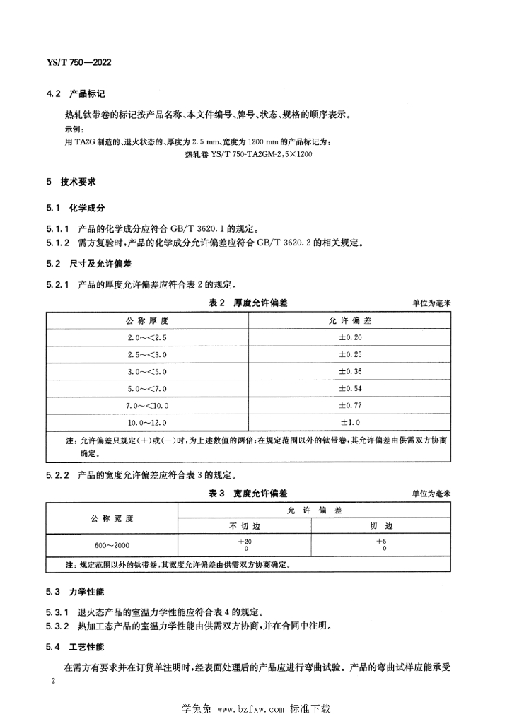
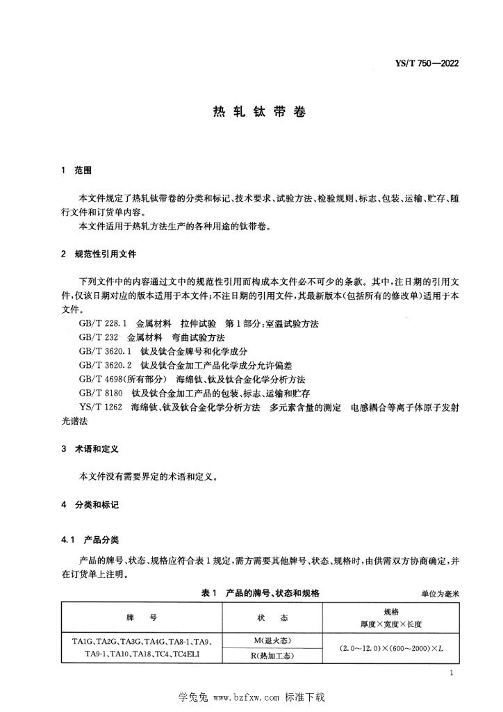
YS/T 750-2022 热轧钛带卷

行业标准 推荐性 现行

标准状态

  1. 发布于:
  2. 实施于:
  3. 废止

标准详情

  • 中国标准分类号:H64
    国际标准分类号:77.150.50
  • 代替标准:YS/T 750-2011
  • 提出单位:全国有色金属标准化技术委员会
    主管部门:全国有色金属标准化技术委员会

起草单位

湖南湘投金天钛金属股份有限公司、湖南华菱涟源钢铁有限公司、有色金属经济技术研究院有限责任公司

起草人

周慧、向午渊、孔玢、刘正乔、蒋孟玲、陈彦辉、严立新、李光辉、汪净、吴艳华

标准预览(共 9 页)

* 特别声明:资源收集自网络或用户上传,版权归原作者所有,如侵犯您的权益,请联系我们处理。

  • 标准质量:
  • 文档详情:1.45MB 共 9 页 PDF

标准搜索