JJF 1070-2000 定量包装商品净含量计量检验规则

国家标准 强制性 现行

标准状态

  1. 发布于:
  2. 实施于:
  3. 废止

标准详情

  • 中国标准分类号:
    国际标准分类号:
  • 提出单位:
    主管部门:

起草单位

广州市质量技术监督局、宝洁(中国)有限公司、哈尔滨市质量技术监督局、国家质量技术监督局计量司、大连市计量检定测试所

起草人

李红兵(广州市质量技术监督局)、李 伟(宝洁(中国)有限公司)、栾广文(哈尔滨市质量技术监督局)、王建平(国家质量技术监督局计量司)、白文中(宝洁(中国)有限公司)、赵 琳(大连市计量检定测试所)

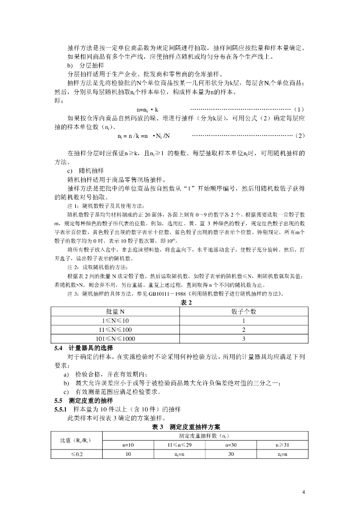
标准预览(共 11 页)

* 特别声明:资源收集自网络或用户上传,版权归原作者所有,如侵犯您的权益,请联系我们处理。

  • 标准质量:
  • 文档详情:169.74KB 共 11 页 PDF

标准搜索