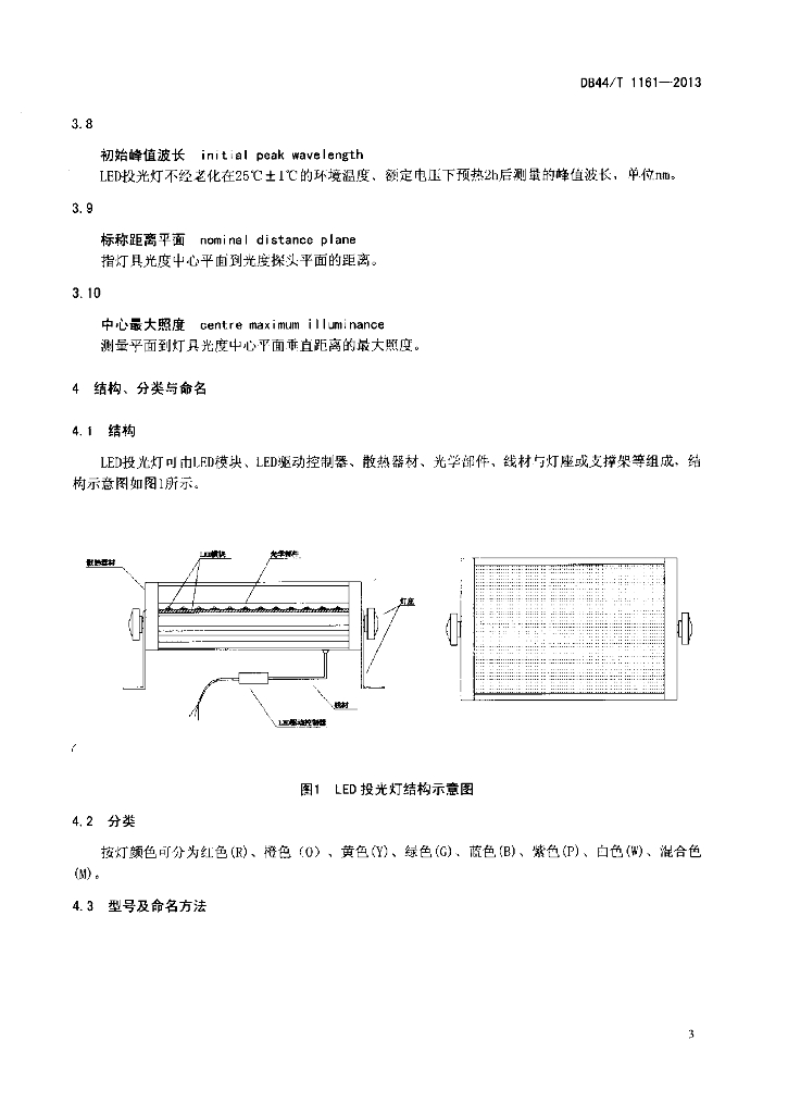
DB44/T 1161-2013 LED投光灯

地方标准 广东省 推荐性 已废止

标准状态

  1. 发布于:
  2. 实施于:
  3. 废止于:

标准详情

  • 中国标准分类号:K73
    国际标准分类号:29.140.40
  • 提出单位:
    主管部门:广东省质量技术监督局

起草单位

佛山市金帮光电科技有限公司、广东省WTO/TBT通报咨询研究中心、中山市迪艾生光电技术有限公司、深圳聚作实业有限公司、广东昭信灯具有限公司、佛山市南海区佳约光电有限公司、佛山燊业光电有限公司

起草人

璐玲、钟国华、陈权、文尚胜、周伟涛、黄潭吉、叶敏、周玉龙、肖灵、章淑华、刘国豪、沈新汉、郑穆周、钟弘毅、王世伟、吴富恒、廖慧、李柏林、孙莉淇

标准预览(共 14 页)

* 特别声明:资源收集自网络或用户上传,版权归原作者所有,如侵犯您的权益,请联系我们处理。

  • 标准质量:
  • 文档详情:468.9KB 共 14 页 PDF

标准搜索