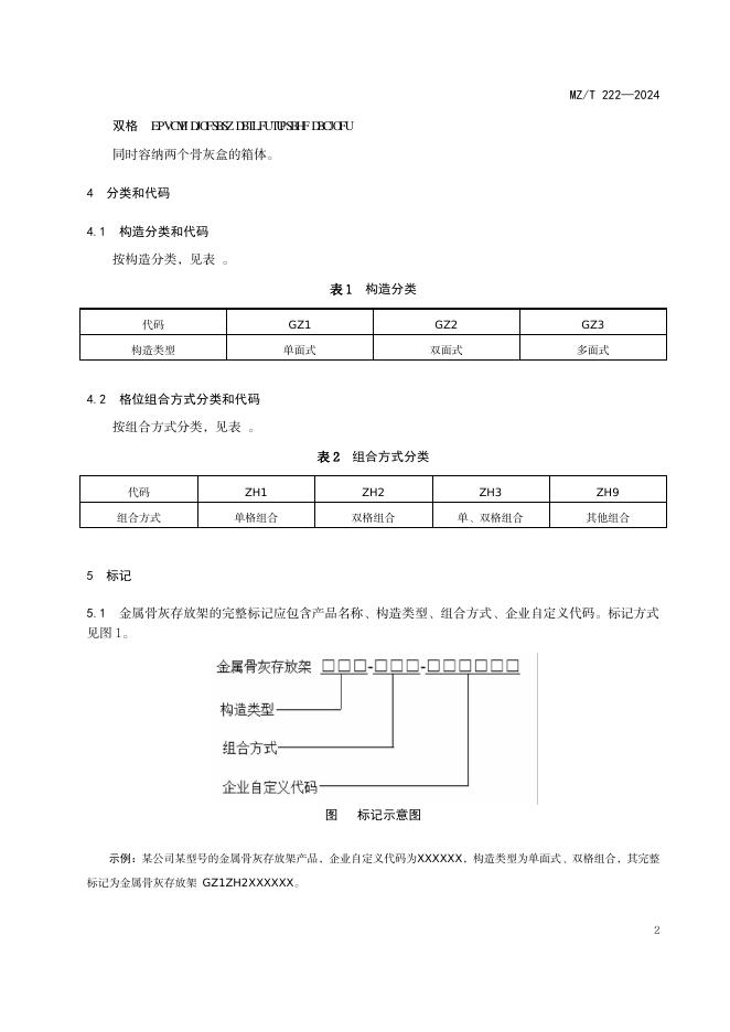
MZ/T 222-2024 金属骨灰存放架通用技术规范

行业标准 推荐性 现行

标准状态

  1. 发布于:
  2. 实施于:
  3. 废止

标准详情

  • 中国标准分类号:Y81
    国际标准分类号:97.140
  • 提出单位:全国殡葬标准化技术委员会
    主管部门:全国殡葬标准化技术委员会

起草单位

樟树市金属家具行业协会、江西天仙精藏设备有限公司、山西临猗漆器工艺有限公司、江西天境精藏科技有限公司、深圳市金慧芯智能科技有限公司、江西顾特乐精藏科技有限公司、江西广泉钢艺集团有限公司、江西省质量和标准化研究院、中国殡葬协会、江西仙廷精藏设备有限公司、江西渡海科技有限公司、上海仙卿实业有限公司、江西际海制冷设备有限公司、江西元一制冷设备集团有限公司、江西天地人环保科技有限公司、江西元宗科技有限公司、江西东晟智能设备集团有限公司、江西省人文事业发展集团有限公司、北京市八宝山殡仪馆、西安市殡仪馆、广州市殡葬服

起草人

刘少荣、汪秋雨、鞠小霞、杨新根、黄新林、黄鹤凡、聂勇华、聂军平、熊少林、熊楠、黄耀华、熊明、聂裕明、汪长虹、李刚、肖立刚、彭志龙、谢长虎、余淮清、刘克镦、王李栓、雷鹏飞、饶志平、黄卫兵、曾敏、熊华平、丁河新、徐华、聂卫取、万兵、许蕾、李柳文、彭欢、刘冬生、付毕、张建伟、刘艳强、魏海斌、叶建新、熊志宏、孙光亮、钟柳、蔡旭光、钟丽芳、涂冬生、付雨欣、李占影、高世峰、洪济安、罗增荣、王晓黎、夏玲玲、聂伟文、陈超凡

标准预览(共 12 页)

* 特别声明:资源收集自网络或用户上传,版权归原作者所有,如侵犯您的权益,请联系我们处理。

  • 标准质量:
  • 文档详情:2MB 共 12 页 PDF

标准搜索