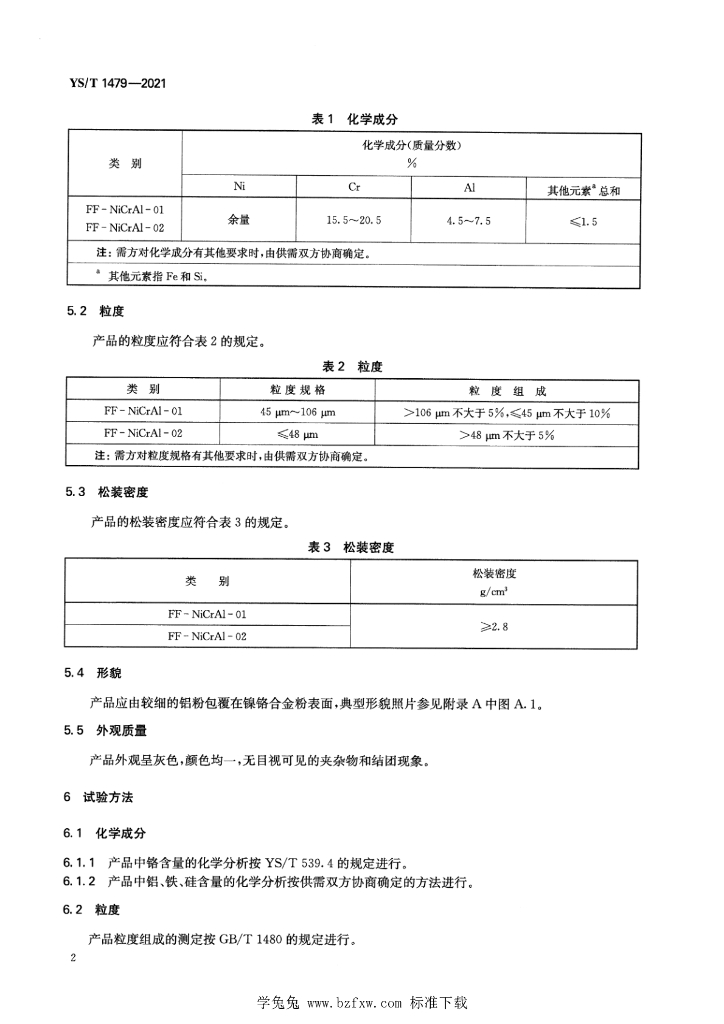
YS/T 1479-2021 镍铬铝复合粉

行业标准 推荐性 现行

标准状态

  1. 发布于:
  2. 实施于:
  3. 废止

标准详情

  • 中国标准分类号:H71
    国际标准分类号:77.160
  • 提出单位:全国有色金属标准化技术委员会
    主管部门:全国有色金属标准化技术委员会

起草单位

矿治科技集团有限公司、北矿新材科技有限公司、西北有色金属研究院

起草人

程旭莹、章德铭、周恒、刘海飞、谢建刚、许贞元、张康、郑晶

标准预览(共 9 页)

* 特别声明:资源收集自网络或用户上传,版权归原作者所有,如侵犯您的权益,请联系我们处理。

  • 标准质量:
  • 文档详情:1.83MB 共 9 页 PDF

标准搜索