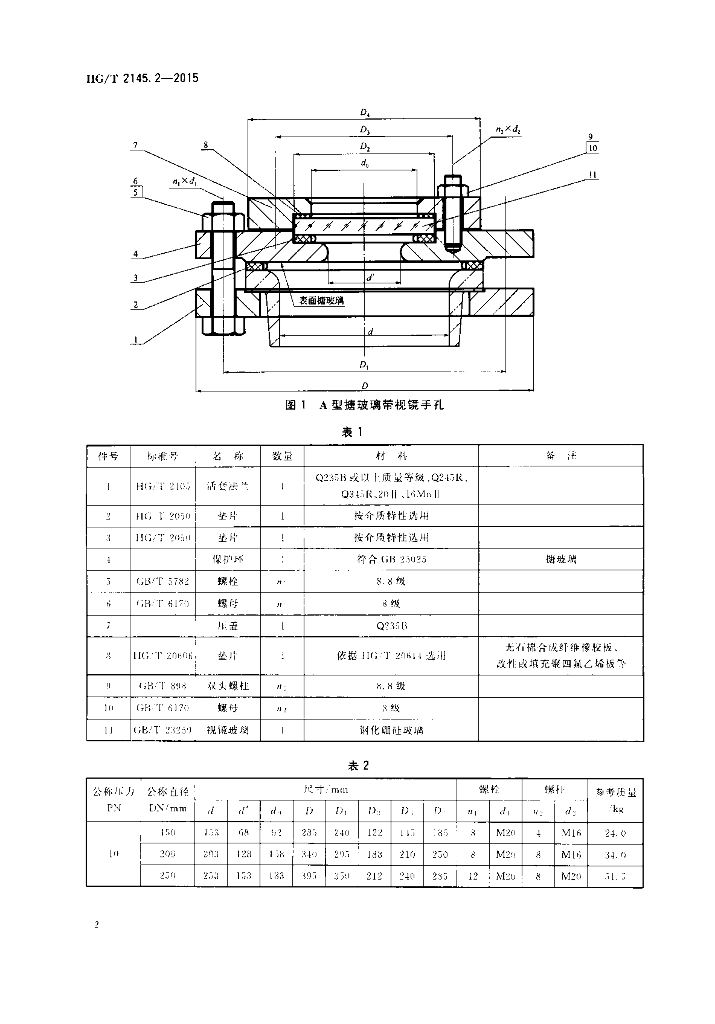
HG/T 2145.2-2015 代替 HG/T 2145.2-2009 搪玻璃带视镜手孔

行业标准 推荐性 现行

标准状态

  1. 发布于:
  2. 实施于:
  3. 废止

标准详情

  • 中国标准分类号:G94
    国际标准分类号:71.120;25.220.50
  • 代替标准:HG/T 2145.2-2009
  • 提出单位:
    主管部门:工业和信息化部

起草单位

无锡市钱桥化工机械有限公司、常熟市华懋化工设备有限公司、宁波明欣化工机械有限责任公司

起草人

郑贵东、周科、纪永祥 等

标准预览(共 7 页)

* 特别声明:资源收集自网络或用户上传,版权归原作者所有,如侵犯您的权益,请联系我们处理。

  • 标准质量:
  • 文档详情:287.76KB 共 7 页 PDF

标准搜索