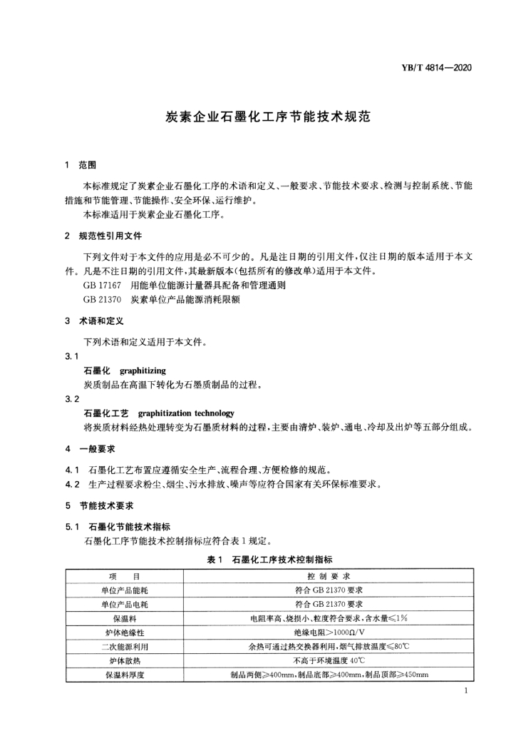
YB/T 4814-2020 炭素企业石墨化工序节能技术规范

行业标准 推荐性 现行

标准状态

  1. 发布于:
  2. 实施于:
  3. 废止

标准详情

  • 中国标准分类号:H04
    国际标准分类号:77-010
  • 提出单位:
    主管部门:工业和信息化部

起草单位

中国平煤神马集团开封炭素有限公司、冶金工业信息标准研究院

起草人

张胜恩、李玉坡、路培中、冯俊杰

标准预览(共 5 页)

* 特别声明:资源收集自网络或用户上传,版权归原作者所有,如侵犯您的权益,请联系我们处理。

  • 标准质量:
  • 文档详情:3.74MB 共 5 页 PDF

标准搜索