NY/T 1248.14-2021 玉米抗病虫性鉴定技术规范 第14部分:南方锈病

行业标准 推荐性 现行

标准状态

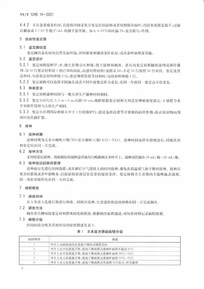
  1. 发布于:
  2. 实施于:
  3. 废止

标准详情

  • 中国标准分类号:B04
    国际标准分类号:65.020.01
  • 提出单位:农业农村部种植业管理司
    主管部门:农业农村部

起草单位

河北省农林科学院植物保护研究所、中国农业科学院作物科学研究所、全国农业技术推广服务中心

起草人

李坡、段灿星、邱军、石洁、郭宁、刘树森、张海剑、王晓鸣、金戈

标准预览(共 8 页)

* 特别声明:资源收集自网络或用户上传,版权归原作者所有,如侵犯您的权益,请联系我们处理。

  • 标准质量:
  • 文档详情:1.67MB 共 8 页 PDF

标准搜索