DB61/T 543-2012 塑料大棚蔬菜根结线虫病绿色防治技术规程

地方标准 陕西省 推荐性 已废止

标准状态

  1. 发布于:
  2. 实施于:
  3. 废止于:

标准详情

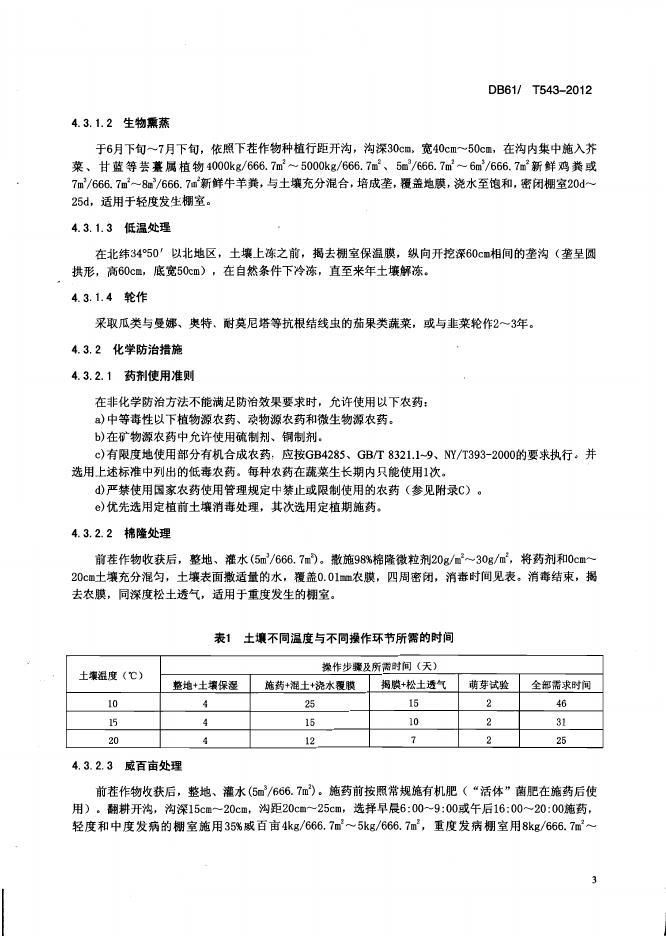
  • 中国标准分类号:B16
    国际标准分类号:65.020.20
  • 提出单位:
    主管部门:陕西省质量技术监督局

起草单位

陕西省动物研究所 陕西省植物保护工作总站

起草人

陈志杰、张锋、杨兆森、雷虹、李英梅、张淑莲、洪波

标准预览(共 9 页)

* 特别声明:资源收集自网络或用户上传,版权归原作者所有,如侵犯您的权益,请联系我们处理。

  • 标准质量:
  • 文档详情:114.92KB 共 9 页 PDF

标准搜索