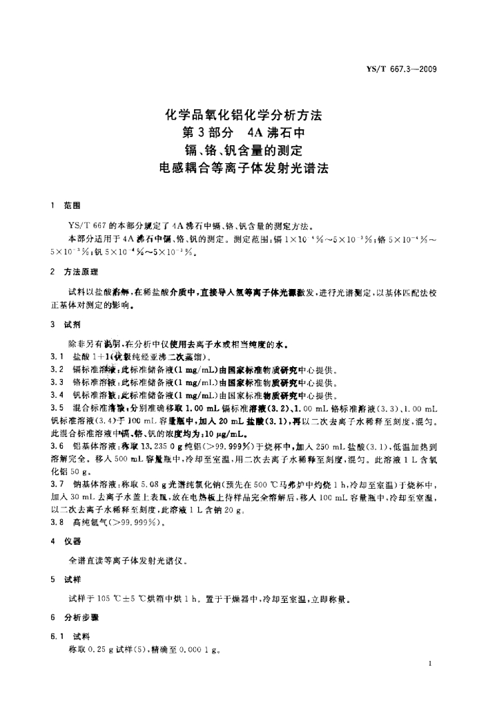
YS/T 667.3-2009 化学品氧化铝化学分析方法 第3部分:4A沸石中镉、铬、钒含量的测定电感耦合等离子体发射光谱法

行业标准 推荐性 现行

标准状态

  1. 发布于:
  2. 实施于:
  3. 废止

标准详情

  • 中国标准分类号:H30
    国际标准分类号:71.100.10
  • 提出单位:
    主管部门:全国有色金属标准化技术委员会

起草单位

中国铝业股份有限公司山东分公司、中国有色金属工业标准计量质量研究所等

起草人

张新宇、钟沂妹 等

标准预览(共 6 页)

* 特别声明:资源收集自网络或用户上传,版权归原作者所有,如侵犯您的权益,请联系我们处理。

  • 标准质量:
  • 文档详情:1.23MB 共 6 页 PDF

标准搜索