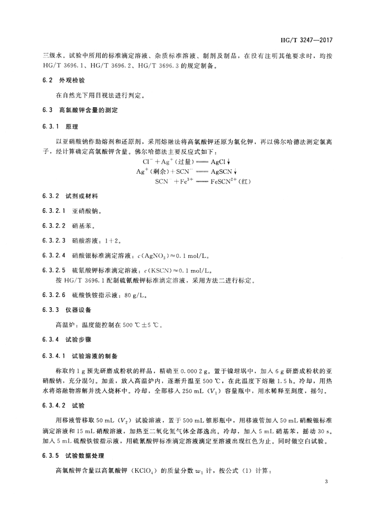
HG/T 3247-2017 工业高氯酸钾

行业标准 推荐性 现行

标准状态

  1. 发布于:
  2. 实施于:
  3. 废止

标准详情

  • 中国标准分类号:G12
    国际标准分类号:71.060.50
  • 代替标准:HG/T 3247-2008
  • 提出单位:
    主管部门:工业和信息化部

起草单位

江西省铜鼓县永宁化工有限责任公司、亚泰电化有限公司、炎陵县船形化工厂等

起草人

文龙生、张兰菊、文远知 等

标准预览(共 18 页)

* 特别声明:资源收集自网络或用户上传,版权归原作者所有,如侵犯您的权益,请联系我们处理。

  • 标准质量:
  • 文档详情:16.95MB 共 18 页 PDF

标准搜索