WS/T 403-2024 临床化学检验常用项目分析质量标准

行业标准 推荐性 现行

标准状态

  1. 发布于:
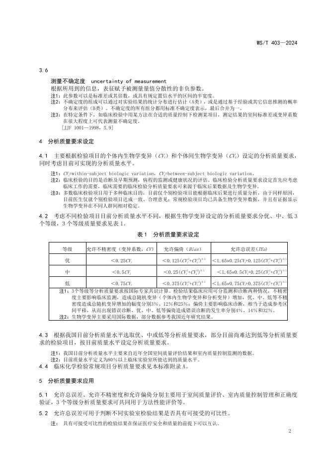
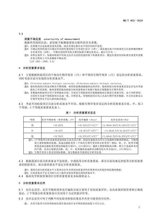
  2. 实施于:
  3. 废止

标准详情

  • 中国标准分类号:C50
    国际标准分类号:11.020
  • 代替标准:WS/T 403-2012
  • 提出单位:卫生健康委员会
    主管部门:卫生健康委员会

起草单位

北京医院/国家卫生健康委临床检验中心、中国医科大学附属第一医院、民航总医院、中国医学科学院北京协和医院、首都医科大学附属北京同仁医院、广西壮族自治区人民医院

起草人

王治国、尚红、陈文祥、张传宝、王学晶、邱玲、赵海建、刘向祎、穆润清、袁育林

标准预览(共 9 页)

* 特别声明:资源收集自网络或用户上传,版权归原作者所有,如侵犯您的权益,请联系我们处理。

  • 标准质量:
  • 文档详情:259.06KB 共 9 页 PDF

标准搜索