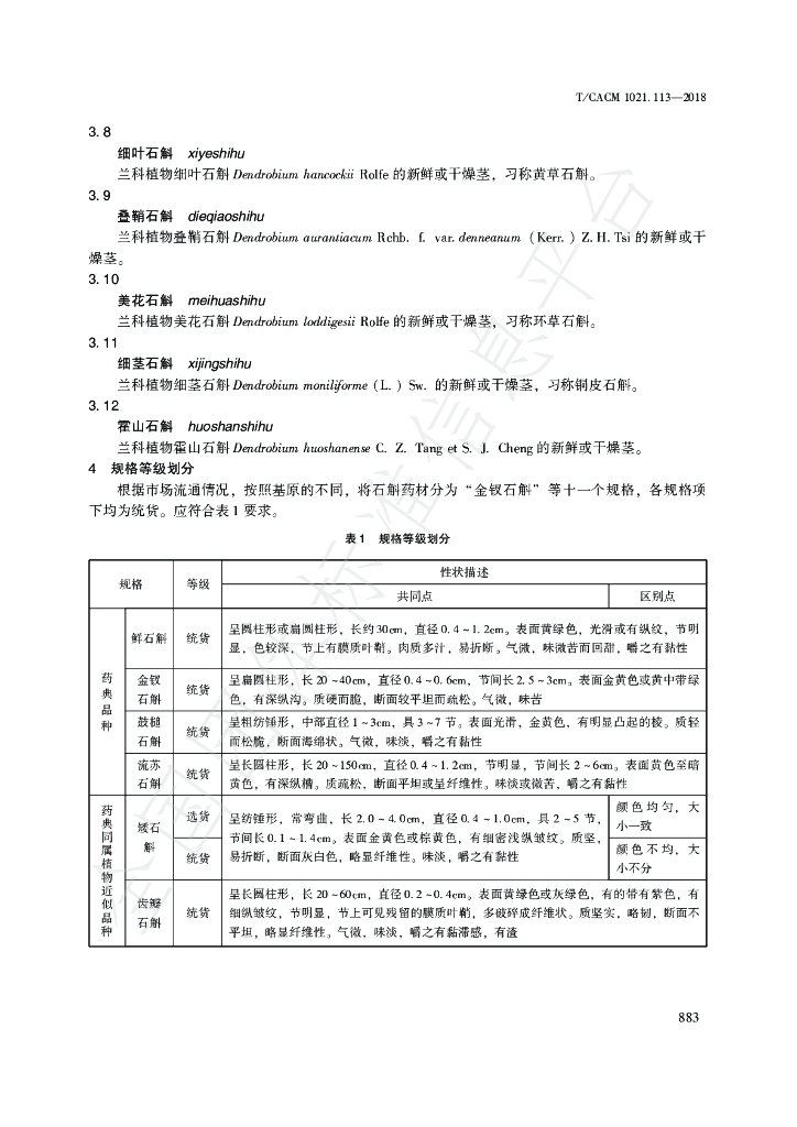
T/CACM 1021.113-2018 中药材商品规格等级 石斛

团体标准 强制性 现行

标准状态

  1. 发布于:
  2. 实施于:
  3. 废止

标准详情

  • 中国标准分类号:
    国际标准分类号:11.120.10
  • 团体名称:中华中医药学会

起草单位

康美药业股份有限公司、康美(北京) 药物研究院有限公司、康美药业(文 山) 药材种植管理有限公司、广东康美药物研究院有限公司、康美(亳州) 华佗国际中药城商业有 限公司、中国中医科学院中药资源中心、广西壮族自治区药用植物园、陕西中医药大学、山东省分析 测试中心、内蒙古自治区中医药研究所、湖北中医药大学、昆明理工大学、广东药科大学、福建农林 大学、北京联合大学、贵阳中医学院、重庆市中药研究院、南京中医药大学、皖西学院、江西省中医 药研究院、新疆维吾尔自治区中药民族药研究所、浙江寿仙谷医药股份有限公司、中药材

起草人

许冬瑾、乐智勇、严新、黄璐琦、郭兰萍、詹志来、姜涛、黄龙涛、张正 川、刘洋清、白宗利、缪剑华、唐志书、王晓、李旻辉、刘大会、张元、崔秀明、杨全、张重义、周 涛、李隆云、严辉、韩邦兴、虞金宝、徐建国、李振皓、李明焱、金艳、杨光、何雅莉

标准预览(共 8 页)

* 特别声明:资源收集自网络或用户上传,版权归原作者所有,如侵犯您的权益,请联系我们处理。

  • 标准质量:
  • 文档详情:382.72KB 共 8 页 PDF

标准搜索