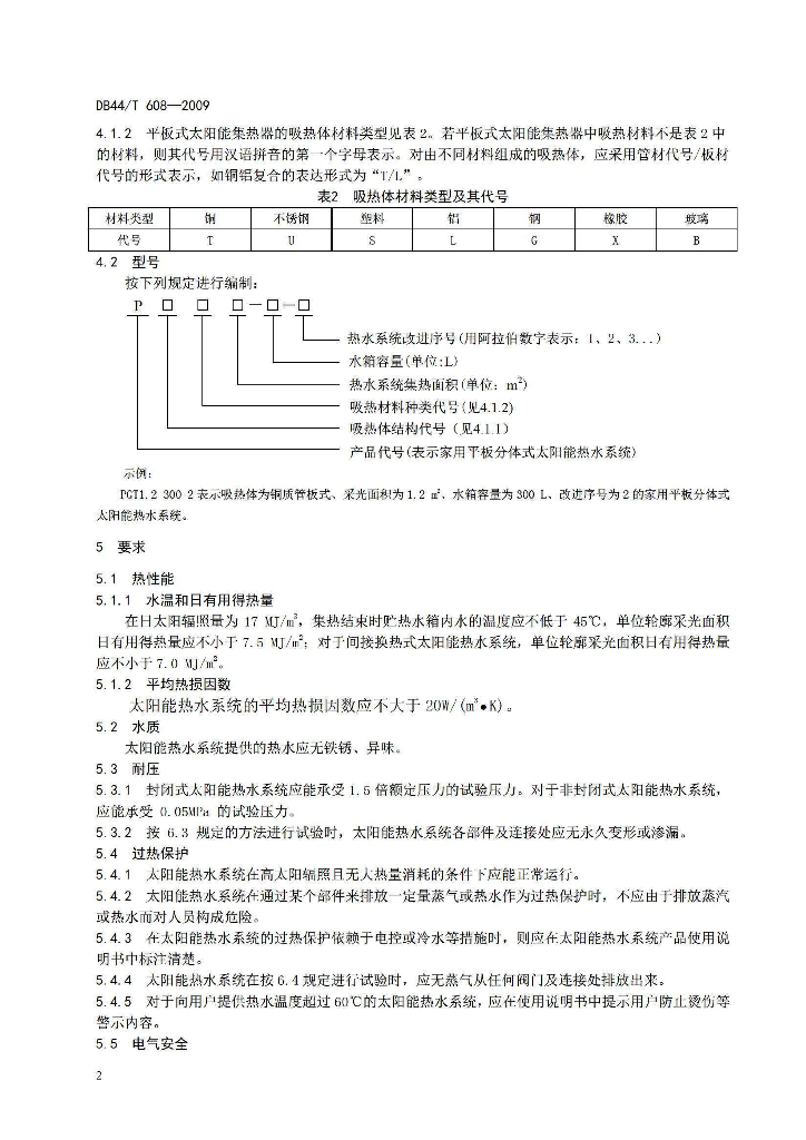
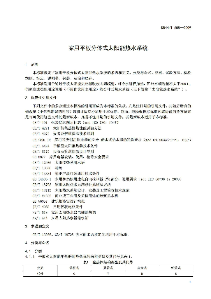
DB44/T 608-2009 家用平板分体式太阳能热水系统

地方标准 广东省 推荐性 已废止

标准状态

  1. 发布于:
  2. 实施于:
  3. 废止于:

标准详情

  • 中国标准分类号:F12
    国际标准分类号:27.160
  • 提出单位:
    主管部门:广东省质量技术监督局

起草单位

佛山市顺德区质量技术监督标准与编码所、中山华帝燃具股份有限公司、佛山市顺德区光腾太阳能电器有限公司、佛山市顺德区裕升光电技术有限公司、佛山市标准化与质量工程技术研究开发中心、佛山市顺德区标准化协会

起草人

王英杰、李军生、刘杰、张水锋、郭天宇、欧阳丹、罗林华、冯永坚、苏伟均、李健、候军霞、许弟春

标准预览(共 15 页)

* 特别声明:资源收集自网络或用户上传,版权归原作者所有,如侵犯您的权益,请联系我们处理。

  • 标准质量:
  • 文档详情:4.16MB 共 15 页 PDF

标准搜索