DB61/T 972-2015 公路边坡锚固工程耐久性评价与维护技术规程

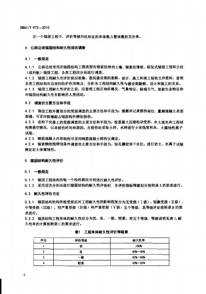
地方标准 陕西省 推荐性 现行

标准状态

  1. 发布于:
  2. 实施于:
  3. 废止

标准详情

  • 中国标准分类号:P66
    国际标准分类号:93.080
  • 提出单位:
    主管部门:陕西省质量技术监督局

起草单位

中交第一公路勘察设计研究院有限公司、中国科学院水利部成都山地灾害与环境研究所、西安中交土木科技有限公司

起草人

丁小军、何思明、彭泽友、王成华、吴青、邹顺、杨安、冯绍攀、吴永、李秀珍

标准预览(共 18 页)

* 特别声明:资源收集自网络或用户上传,版权归原作者所有,如侵犯您的权益,请联系我们处理。

  • 标准质量:
  • 文档详情:269.99KB 共 18 页 PDF

标准搜索