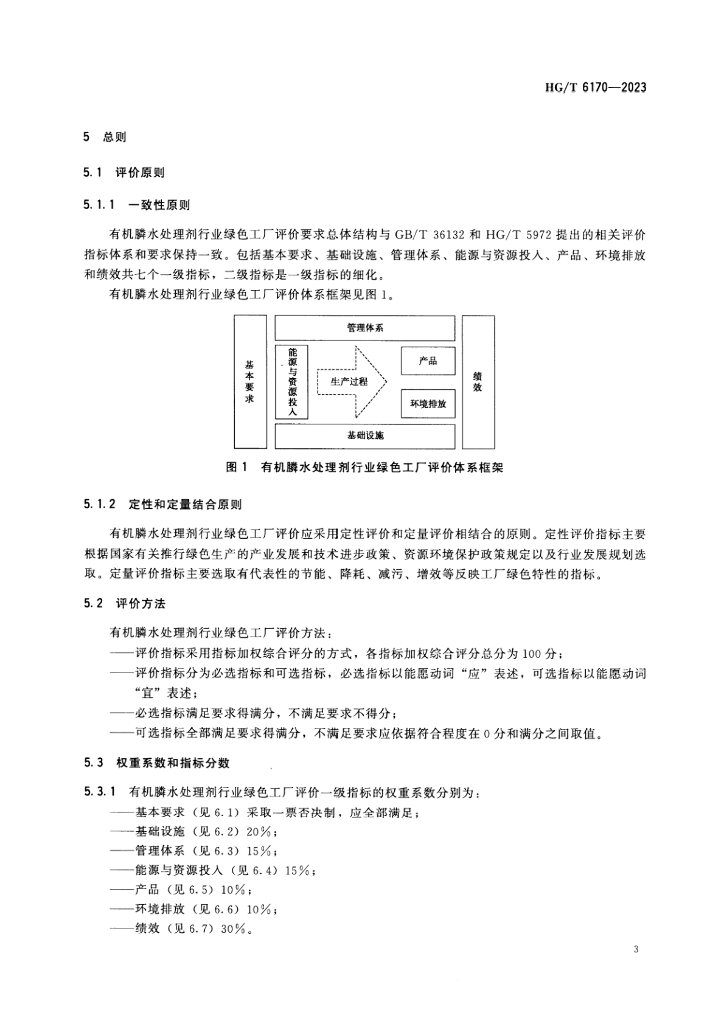
HG/T 6170-2023 有机膦水处理剂行业绿色工厂评价要求

行业标准 推荐性 现行

标准状态

  1. 发布于:
  2. 实施于:
  3. 废止

标准详情

  • 中国标准分类号:Z04
    国际标准分类号:13.020.01
  • 提出单位:化学工业出版社
    主管部门:中国石油和化学工业联合会

起草单位

济源市清源水处理有限公司、山东泰和水处理科技股份有限公司、河北隆科水处理股份有限公司、中海油天津化工研究设计院有限公司、中国石油化工股份有限公司北京北化院燕山分院、山东鑫泰水处理技术股份有限公司、洛阳强龙实业有限公司、浙江绿野净水剂科技股份有限公司、中创新海(天津)认证服务有限公司

起草人

王志清、姚娅、祝孟亮、白莹、樊大勇、崔进、秦进良、阮忠强、张恒、王东海

标准预览(共 29 页)

* 特别声明:资源收集自网络或用户上传,版权归原作者所有,如侵犯您的权益,请联系我们处理。

  • 标准质量:
  • 文档详情:4.09MB 共 29 页 PDF

标准搜索