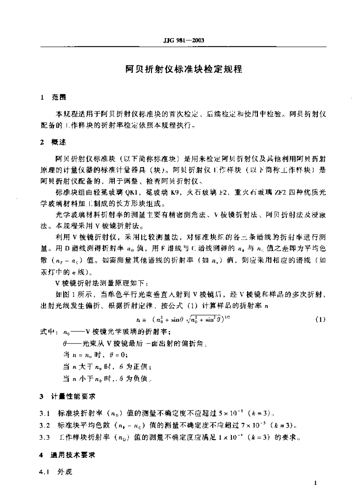
JJG 981-2003 阿贝折射仪标准块

国家标准 强制性 现行

标准状态

  1. 发布于:
  2. 实施于:
  3. 废止

标准详情

  • 中国标准分类号:
    国际标准分类号:
  • 提出单位:
    主管部门:

起草单位

中国计量科学研究院

起草人

刘文丽(中国计量科学研究院)、马振亚(中国计量科学研究院)、杨磊(中国计量科学研究院)、姜石锋(中国计量科学研究院)

标准预览(共 18 页)

* 特别声明:资源收集自网络或用户上传,版权归原作者所有,如侵犯您的权益,请联系我们处理。

  • 标准质量:
  • 文档详情:382.9KB 共 18 页 PDF

标准搜索