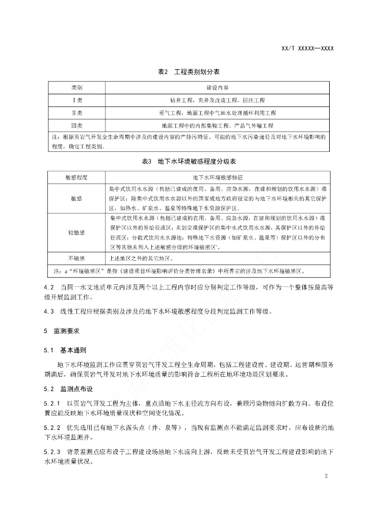
NB/T 10848-2021 页岩气开发工程地下水环境监测技术规范

行业标准 推荐性 现行

标准状态

  1. 发布于:
  2. 实施于:
  3. 废止

标准详情

  • 中国标准分类号:E20
    国际标准分类号:75.010
  • 提出单位:能源行业页岩气标准化技术委员会
    主管部门:国家能源局

起草单位

四川省地质工程勘察院集团有限公司、中国石油天然气股份有限公司西南油气田分公司安全环保与技术监督研究院、中国石油天然气股份有限公司西南油气田分公司、中国石油天然气股份有限公司西南油气田分公司天然气研究院、中国石化江汉油田分公司、陕西延长石油(集团)有限责任公司研究院

起草人

王成锋、朱进、罗运祥、周理、安世泽、李新茹、钱江澎、李辉、袁伟、张军、王兴睿、张恒、潘国耀、王伟杰、谭超、何坤忆、黄亮、胡亚召、王川、方晓君、杨晓东、唐侨、徐振飞

标准预览(共 8 页)

* 特别声明:资源收集自网络或用户上传,版权归原作者所有,如侵犯您的权益,请联系我们处理。

  • 标准质量:
  • 文档详情:966.24KB 共 8 页 PDF

标准搜索