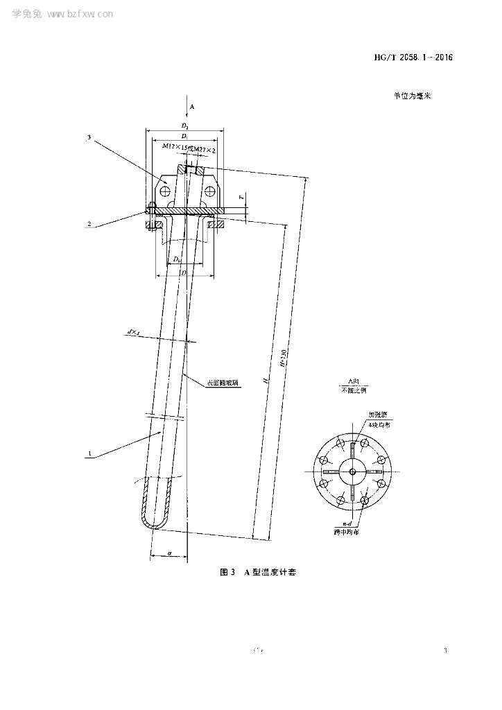
HG/T 2058.1-2016 搪玻璃温度计套

行业标准 推荐性 已废止

标准状态

  1. 发布于:
  2. 实施于:
  3. 废止于:

标准详情

  • 中国标准分类号:G94
    国际标准分类号:71.120;25.220.50
  • 代替标准:HG/T 2058.1-2009
  • 提出单位:
    主管部门:工业和信息化部

起草单位

江阴市化工设备厂、常熟市南湖化工设备制造有限责任公司、天华化工机械及自动化研究设计院有限公司

起草人

徐国平、李龙昌、黄春冬 等

标准预览(共 11 页)

* 特别声明:资源收集自网络或用户上传,版权归原作者所有,如侵犯您的权益,请联系我们处理。

  • 标准质量:
  • 文档详情:550.87KB 共 11 页 PDF

标准搜索