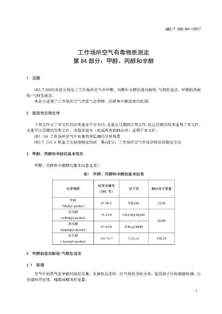
GBZ/T 300.84-2017 工作场所空气有毒物质测定 第84部分:甲醇、丙醇和辛醇

国家标准 推荐性 现行

标准状态

  1. 发布于:
  2. 实施于:
  3. 废止

标准详情

  • 中国标准分类号:
    国际标准分类号:
  • 代替标准:GBZ/T 160.48-2004
  • 提出单位:
    主管部门:

起草单位

安徽省疾病预防控制中心、黑龙江劳动卫生职业病研究所、复旦大学公共卫生学院、辽宁省疾病预防控制中心、浙江省医学科学院、广东省深圳市职业病防治院、山东省职业卫生与职业病防治研究院

起草人

单晓梅、常虹、侯树椿、刘眀彦、陆其明、程玉琪、邹美英、朱海豹、张海娟、谢玉璇、李添娣、刘奋、仇保荣

标准预览(共 9 页)

* 特别声明:资源收集自网络或用户上传,版权归原作者所有,如侵犯您的权益,请联系我们处理。

  • 标准质量:
  • 文档详情:423.22KB 共 9 页 PDF

标准搜索