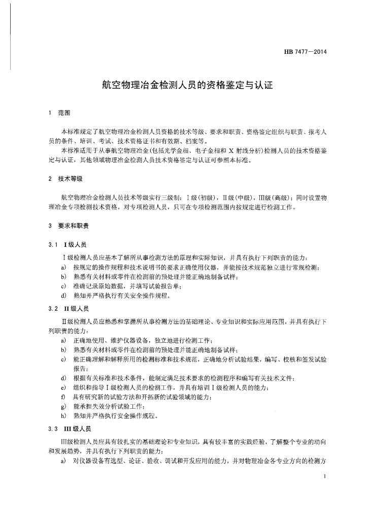
HB 7477-2014 航空物理冶金检测人员的资格鉴定与认证

行业标准 强制性 现行

标准状态

  1. 发布于:
  2. 实施于:
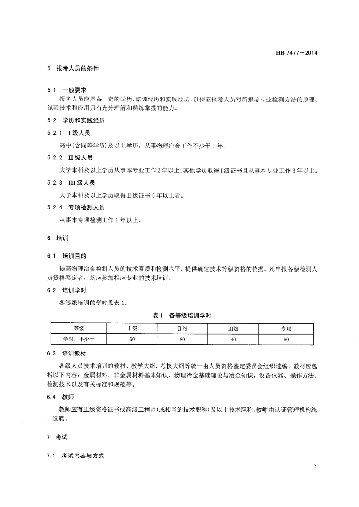
  3. 废止

标准详情

  • 中国标准分类号:V01
    国际标准分类号:03.100.30
  • 代替标准:HB 7477-1996
  • 提出单位:中国航空综合技术研究所
    主管部门:工业和信息化部

起草单位

中国航空工业集团公司北京航空材料研究院、西安航空发动机(集团)有限公司、中国航空工业集团公司北京航空工程制造研究所、江西洪都航空工业集团有限责任公司

起草人

范映伟、阮中慈、孙智君、陆业肮、欧阳小琴

标准预览(共 8 页)

* 特别声明:资源收集自网络或用户上传,版权归原作者所有,如侵犯您的权益,请联系我们处理。

  • 标准质量:
  • 文档详情:1.65MB 共 8 页 PDF

标准搜索