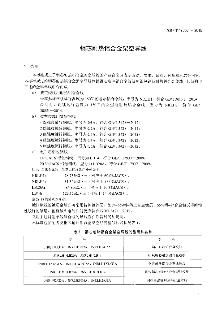
NB/T 42060-2015 钢芯耐热铝合金架空导线

行业标准 推荐性 现行

标准状态

  1. 发布于:
  2. 实施于:
  3. 废止

标准详情

  • 中国标准分类号:K11
    国际标准分类号:29.060.10
  • 提出单位:
    主管部门:国家能源局

起草单位

上海电缆研究所

起草人

王煦、尤伟任、赵新院、梁红平、胡建明、王文俭、陆盛叶、夏菲菲、蔡朝辉、卢占宇。

标准预览(共 23 页)

* 特别声明:资源收集自网络或用户上传,版权归原作者所有,如侵犯您的权益,请联系我们处理。

  • 标准质量:
  • 文档详情:1.72MB 共 23 页 PDF

标准搜索