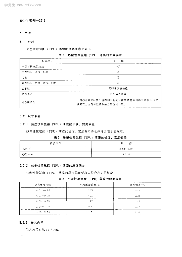
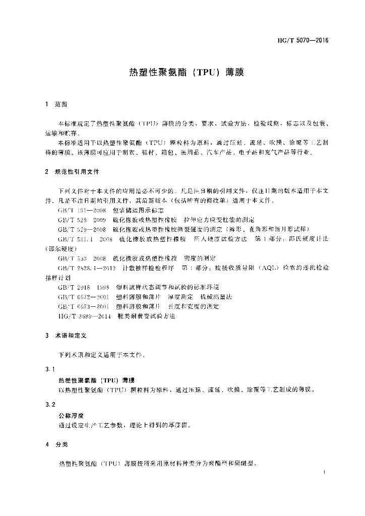
HG/T 5070-2016 热塑性聚氨酯(TPU) 薄膜

行业标准 推荐性 现行

标准状态

  1. 发布于:
  2. 实施于:
  3. 废止

标准详情

  • 中国标准分类号:G32
    国际标准分类号:83.080.20
  • 提出单位:
    主管部门:工业和信息化部

起草单位

东莞市雄林新材料科技股份有限公司、东莞市吉鑫高分子科技有限公司、汕头市昂斯鞋材有限公司等

起草人

何建雄、王一良、杨圳聪 等

标准预览(共 9 页)

* 特别声明:资源收集自网络或用户上传,版权归原作者所有,如侵犯您的权益,请联系我们处理。

  • 标准质量:
  • 文档详情:459.82KB 共 9 页 PDF

标准搜索