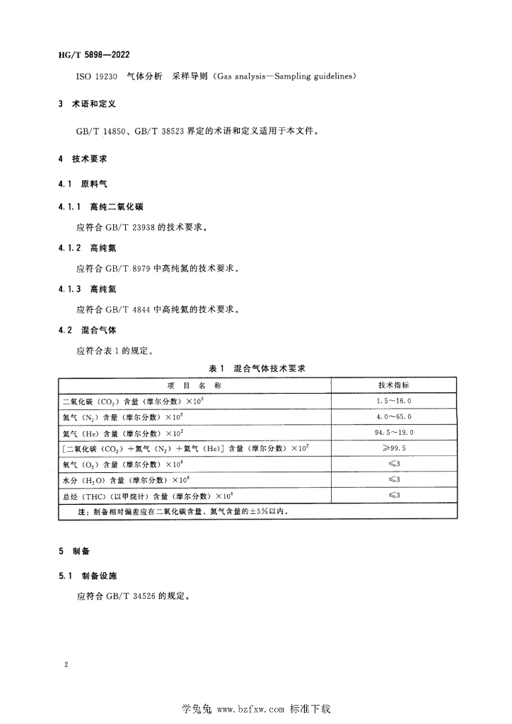
HG/T 5898-2022 激光焊接用混合气体 二氧化碳-氮气氦气

行业标准 推荐性 现行

标准状态

  1. 发布于:
  2. 实施于:
  3. 废止

标准详情

  • 中国标准分类号:G86
    国际标准分类号:71.100.20
  • 提出单位:中国石油和化学工业联合会
    主管部门:工业和信息化部

起草单位

北京氦普北分气体工业有限公司、昊华气体有限公司西南分公司、广东华特气体股份有限公司、杭州新世纪混合气体有限公司、上海娄氧气体罐装有限公司、武汉钢铁集团气体有限责任公司、衢州杭氧气体有限公司、北京环宇京辉京城气体科技有限公司、昆明广瑞达特种气体有限责任公司、成都新炬化工有限公司、新疆科源气体制造有限公司、江苏省气体工业协会、贵州亚港气体有限公司

起草人

张金波、赵俊秀、周亚兰、唐忠泉、毛玲玲、陈艳珊、王红亮、蒋宏达、马昌宁、唐霞梅、高静、夏雪、蔡毅、王荣华、项津

标准预览(共 11 页)

* 特别声明:资源收集自网络或用户上传,版权归原作者所有,如侵犯您的权益,请联系我们处理。

  • 标准质量:
  • 文档详情:2.5MB 共 11 页 PDF

标准搜索