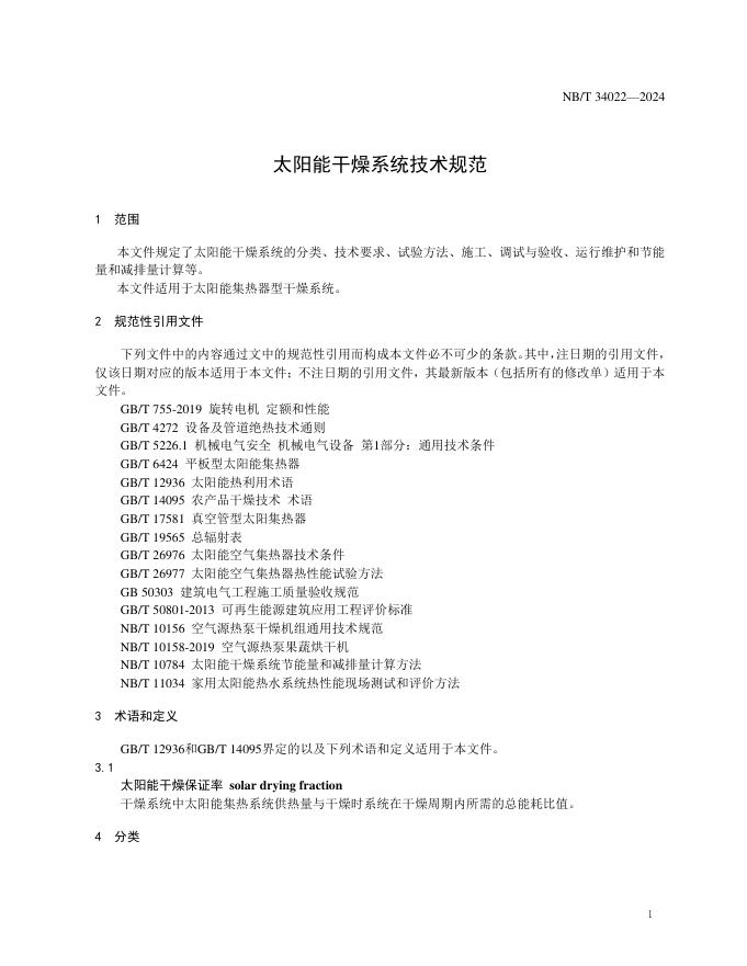
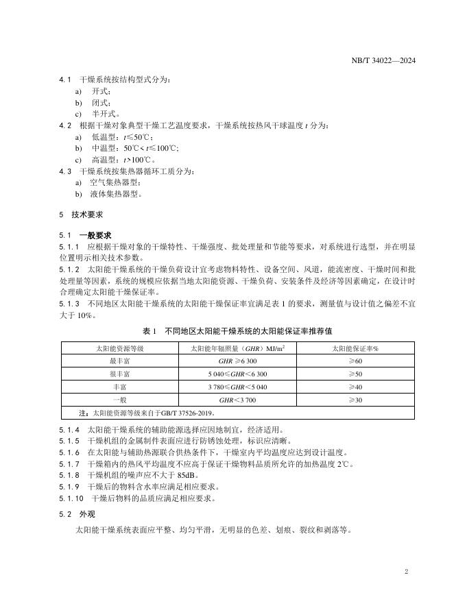
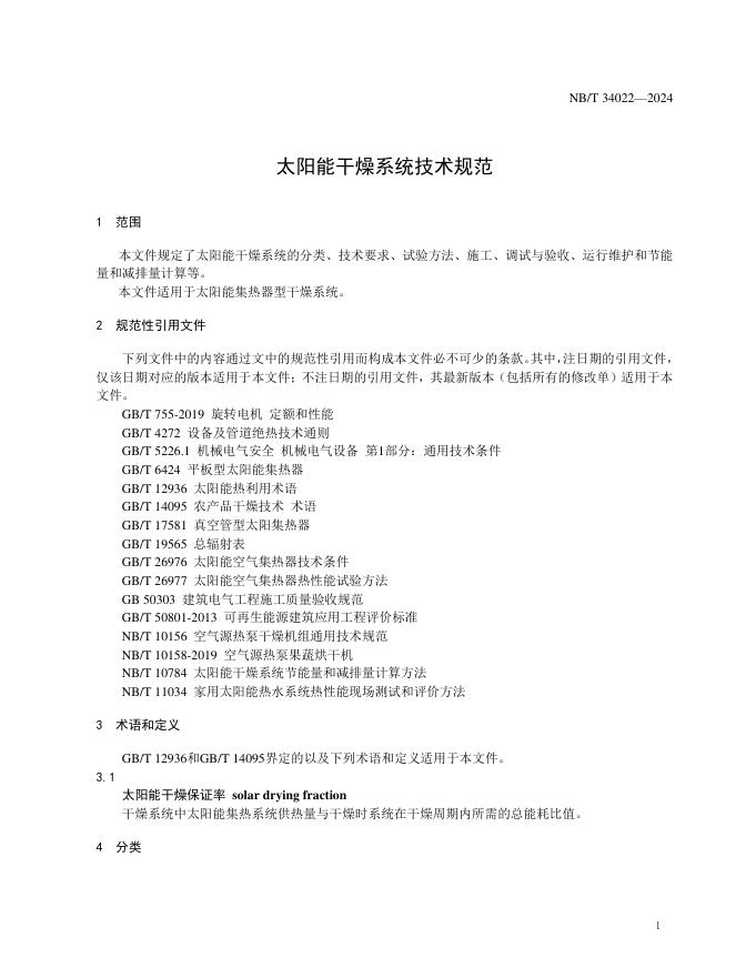
NB/T 34022-2024 太阳能干燥系统技术规范

行业标准 推荐性 现行

标准状态

  1. 发布于:
  2. 实施于:
  3. 废止

标准详情

  • 中国标准分类号:F12
    国际标准分类号:27.160
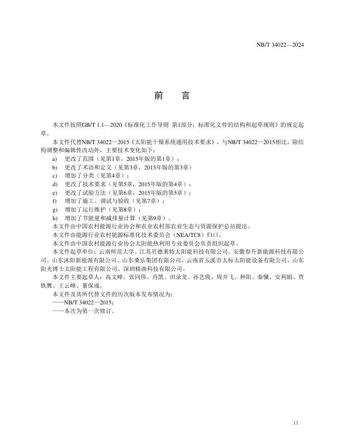
  • 代替标准:NB/T 34022-2015
  • 提出单位:中国农村能源行业协会、农业农村部农业生态与资源保护总站
    主管部门:国家能源局

起草单位

云南师范大学、江苏贝德莱特太阳能科技有限公司、安徽春升新能源科技有限公司、山东沐阳新能源有限公司、山东桑乐集团有限公司、云南省玉溪市太标太阳能设备有限公司、山东阳光博士太阳能工程有限公司、深圳精渔科技有限公司

起草人

高文峰、张同伟、肖凯、田录龙、孙艺霞、周井飞、种阳、秦骥、安利娟、贾铁鹰、王云峰、董保成

标准预览(共 12 页)

* 特别声明:资源收集自网络或用户上传,版权归原作者所有,如侵犯您的权益,请联系我们处理。

  • 标准质量:
  • 文档详情:393.36KB 共 12 页 PDF

标准搜索