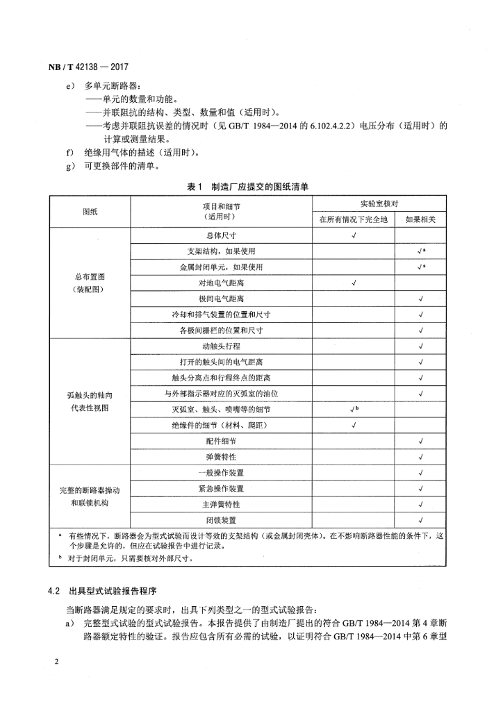
NB/T 42138-2017 高压交流断路器试验导则

行业标准 推荐性 现行

标准状态

  1. 发布于:
  2. 实施于:
  3. 废止

标准详情

  • 中国标准分类号:K40
    国际标准分类号:19.02
  • 提出单位:中国电器工业协会
    主管部门:国家能源局

起草单位

西安高压电器研究院有限责任公司、中国电力科学研究院有限公司、辽宁高压电器产品质量检测有限公司、上海电气输配电试验中心有限公司、国网上海市电力公司、南方电网科学研究院有限责任公司、国网安徽省电力有限公司电力科学研究院、西安交通大学、平高集团有限公司、西安西电开关电气有限公司、厦门ABB开关有限公司、ABB(中国)有限公司、北京北开电气股份有限公司、浙江时通电气制造有限公司、浙江开关厂有限公司、伊顿电力设备有限公司、常州太平洋电力设备(集团)有限公司、宁波鑫鑫鑫寅电气有限公司

起草人

刘浩军、张晋波、范广伟、冯武俊、张实、王昊晴、赵靖波、丘伟峰、高凯、彭在兴、杨为、刘志远、王向克、李付永、张震锋、刘浩、陈涛、张文波、叶树新、苏伟民、叶丽萍、袁春萍、马益站

标准预览(共 25 页)

* 特别声明:资源收集自网络或用户上传,版权归原作者所有,如侵犯您的权益,请联系我们处理。

  • 标准质量:
  • 文档详情:9.14MB 共 25 页 PDF

标准搜索