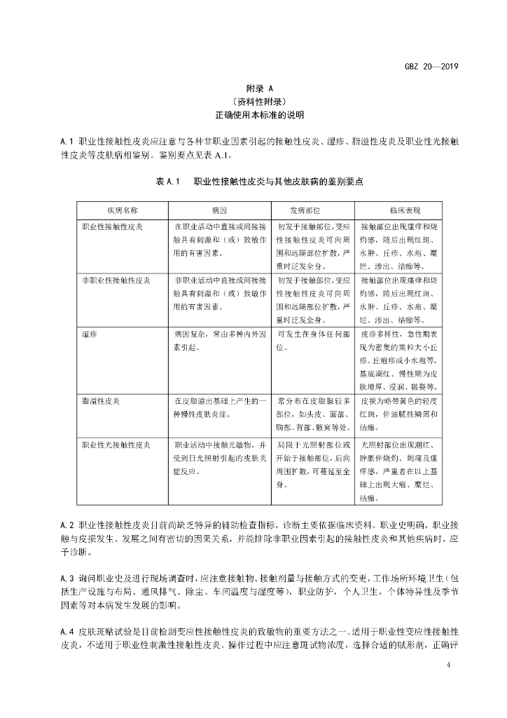
GBZ 20-2019 职业性接触性皮炎的诊断

国家标准 强制性 现行

标准状态

  1. 发布于:
  2. 实施于:
  3. 废止

标准详情

  • 中国标准分类号:
    国际标准分类号:
  • 代替标准:GBZ 20-2002
  • 提出单位:
    主管部门:

起草单位

中国疾病预防控制中心职业卫生与中毒控制所、山东省淄博市职业病防治院、黑龙江省第二医院、上海复旦大学附属浦东医院、上海市肺科医院(上海市职业病防治院)、山东省莱州市慢性病防治院

起草人

王海华、王兴刚、杨惠敏、严月华、郭孔荣、刘林刚、薛春霄、程秀荣、陈巍

标准预览(共 7 页)

* 特别声明:资源收集自网络或用户上传,版权归原作者所有,如侵犯您的权益,请联系我们处理。

  • 标准质量:
  • 文档详情:376.23KB 共 7 页 PDF

标准搜索