T/ZBH 005-2018 建筑用减反射镀膜玻璃

团体标准 指导性技术文件 现行

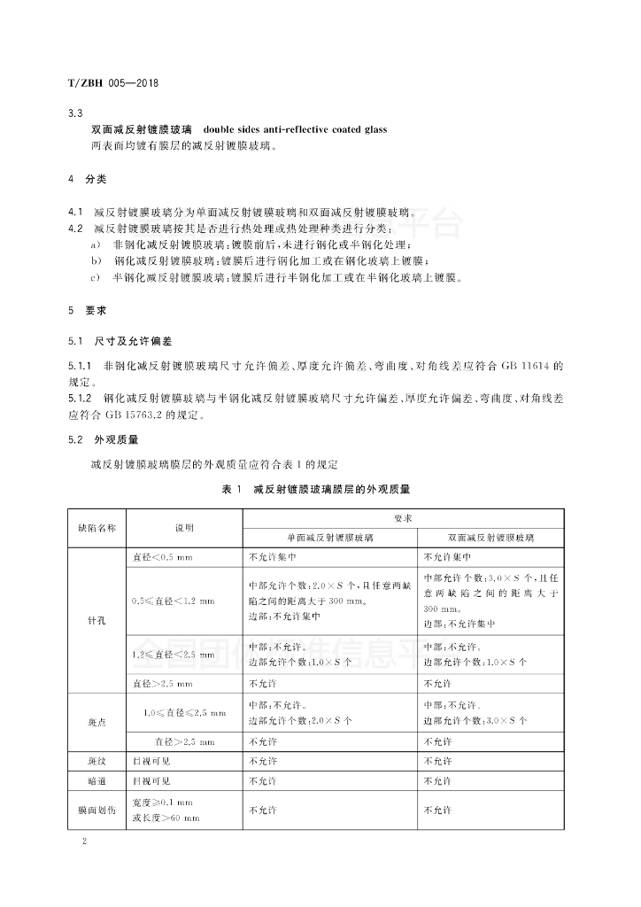
标准状态

  1. 发布于:
  2. 实施于:
  3. 废止

标准详情

  • 中国标准分类号:Q33
    国际标准分类号:81.040.20
  • 团体名称:中国建筑玻璃与工业玻璃协会

起草单位

中国南玻集团股份有限公司、株洲旗滨集团股份有限公司、揭阳市宏光镀膜玻璃有限公司、北京冠华东方玻璃科技有限公司、台玻天津玻璃有限公司、河北冠靶科技有限公司、安之奇科技(北京)有限公司

起草人

曾裕斌、张佰恒、李会、黄成德、白振中、曾小绵、魏佳坤、林改、王跃翔、赵新臣、温艳玲、 杨安敏、刘国东、林庆中

标准预览(共 15 页)

* 特别声明:资源收集自网络或用户上传,版权归原作者所有,如侵犯您的权益,请联系我们处理。

  • 标准质量:
  • 文档详情:1.5MB 共 15 页 PDF

标准搜索