GBZ/T 300.34-2017 工作场所空气中有毒物质测定 第34部分:稀土金属及其化合物

国家标准 推荐性 现行

标准状态

  1. 发布于:
  2. 实施于:
  3. 废止

标准详情

  • 中国标准分类号:
    国际标准分类号:
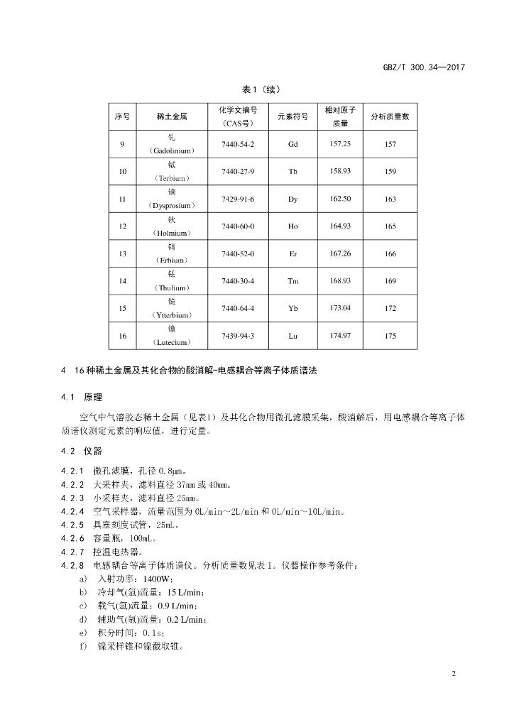
  • 提出单位:
    主管部门:

起草单位

广东省职业病防治院、广东省东莞市疾病预防控制中心、广东省深圳市宝安区疾病预防控制中心、湖南省职业病防治院、广东出入境检验检疫局检验检疫技术中心

起草人

张爱华、董明、吴邦华、彭寨玉、徐小作、尹江伟、付胜、易海艳、刘江晖、潘巧裕、崔凡、杨展鸿

标准预览(共 6 页)

* 特别声明:资源收集自网络或用户上传,版权归原作者所有,如侵犯您的权益,请联系我们处理。

  • 标准质量:
  • 文档详情:459.31KB 共 6 页 PDF

标准搜索