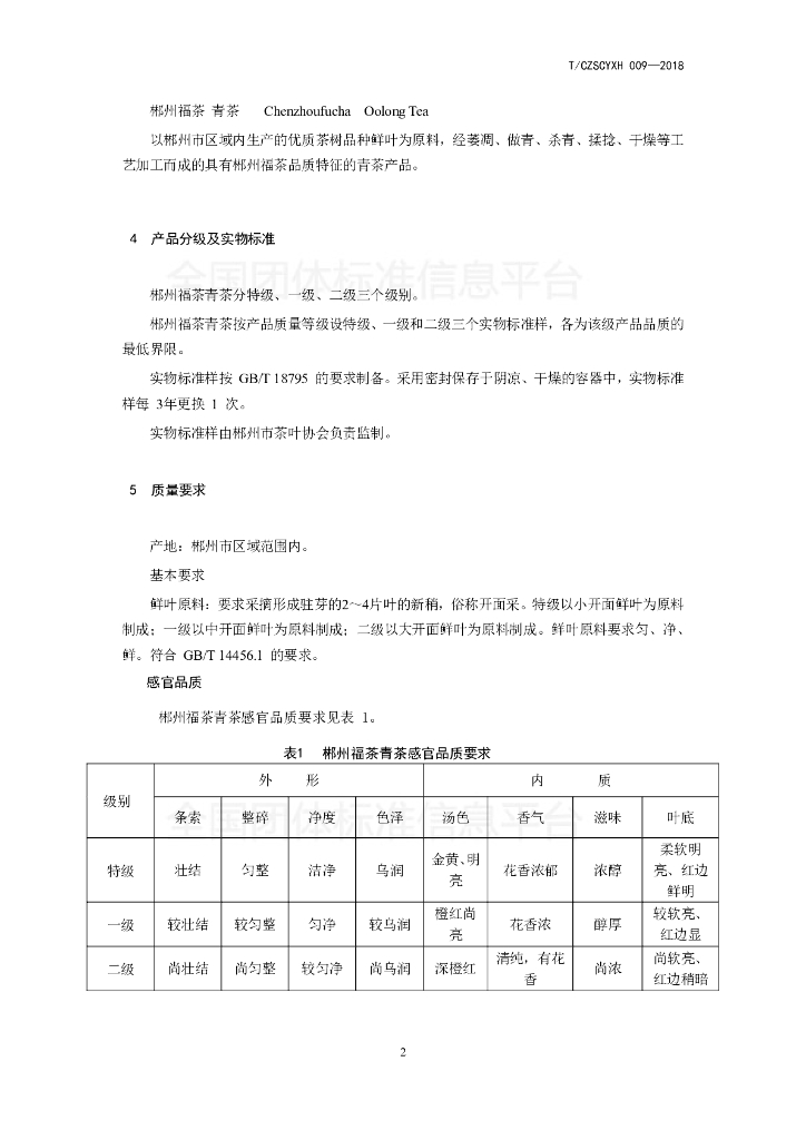
T/CZSCYXH 009-2018 郴州福茶 青茶

团体标准 强制性 现行

标准状态

  1. 发布于:
  2. 实施于:
  3. 废止

标准详情

  • 中国标准分类号:X55
    国际标准分类号:67.140.10
  • 团体名称:郴州市茶叶协会

起草单位

郴州市农业委员会、郴州市茶叶协会、资兴市茶叶协会、资兴市农业局、北湖区农业局、郴州古岩香茶业有限公司、资兴市七里金茶叶专业合作社、资兴市瑶茗香茶叶专业合作社

起草人

陈有光、刘贵芳、肖雪峰、陈志达、李国斌

标准预览(共 8 页)

* 特别声明:资源收集自网络或用户上传,版权归原作者所有,如侵犯您的权益,请联系我们处理。

  • 标准质量:
  • 文档详情:388.1KB 共 8 页 PDF

标准搜索