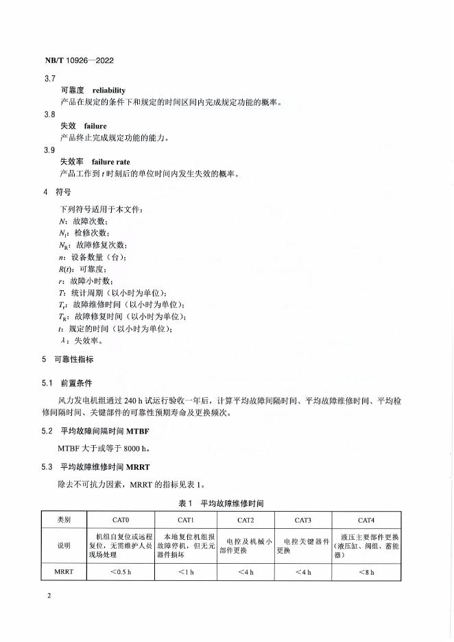
NB/T 10926-2022 风力发电机组 液压变桨控制系统可靠性 技术规范

行业标准 推荐性 现行

标准状态

  1. 发布于:
  2. 实施于:
  3. 废止

标准详情

  • 中国标准分类号:K45
    国际标准分类号:29.120.01
  • 提出单位:中国电器工业协会
    主管部门:国家能源局

起草单位

上海电气风电集团股份有限公司、机械工业北京电工技术经济研究所、明阳智慧能源集团股份公司、北京金风科创风电设备有限公司、上海电气电力电子有限公司、浙江运达风电股份有限公司、西安热工研究院有限公司、中旷核风电有限公司、特变电工新疆新能源股份有限公司、国电联合动力技术有限公司、成都阜特科技股份有限公司、中国电力科学研究院有限公司、埃斯倍风电科技(青岛)有限公司、天津瑞源电气有限公司、中车株洲电力机车研究所有限公司风电事业部、北京源清慧虹信息科技有限公司、北京鉴衡认证中心有限公司、中国电子工程设计院有限公司、中国

起草人

贾惠文、果岩、刘震洲、罗勇水、张智勇、赵金良、何先照、孙兆冲、孟高强、魏煜锋、王忠杰、陈臣、董礼、顾宗琳、张盛忠、赵瑞、李英昌、文亮、苗强、张宗岩、曹文斌、韩昊、付小林、杜云涛、李婷、冯永刚、刘斌斌、刘尧荣、王鹏军、周新亮、牛天钰、和长见、庄骏、陈虎、郭寅远

标准预览(共 18 页)

* 特别声明:资源收集自网络或用户上传,版权归原作者所有,如侵犯您的权益,请联系我们处理。

  • 标准质量:
  • 文档详情:3.87MB 共 18 页 PDF

标准搜索