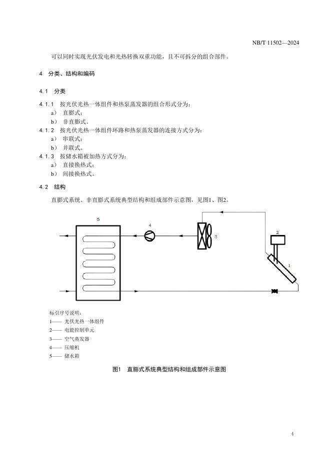
NB/T 11502-2024 光伏光热一体组件和空气源热泵联合热水系统通用技术条件

行业标准 推荐性 现行

标准状态

  1. 发布于:
  2. 实施于:
  3. 废止

标准详情

  • 中国标准分类号:F12
    国际标准分类号:27.010
  • 提出单位:中国农村能源行业协会、农业农村部农业生态与资源保护总站
    主管部门:国家能源局

起草单位

浙江省太阳能产品质量检验中心、广东芬尼克兹节能设备有限公司、马鞍山作诺科技有限公司、正泰新能科技股份有限公司、浙江中广电器集团股份有限公司、芜湖贝斯特新能源开发有限公司、浙江阳帆节能开发有限公司、浙江豪瓦特节能科技有限公司,联纵检测认证有限公司、浙江东信机械有限公司、合肥荣事达太阳能有限公司、浙江大学嘉兴研究院、山东力诺瑞特新能源有限公司、青岛海信日立空调系统有限公司、山东诺瑞特智能科技有限公司、合肥新沪屏蔽泵有限公司、佛山聚阳新能源有限公司、广东聚腾环保设备有限公司、上海荣克能源科技有限公司、佛山欧思丹

起草人

袁逸中、雷朋飞、濮继青、何晨旭、汪卫平、刘雨晨、王凯峰、韩夏、黄任、王跃前、张会军、翁卫国、张艳乔、何成军、刘学、陈桂英、李陈道、桂海燕、王永生、黄开晨、胡远贺、张立远、杨明、吴良豪、余同德、夏青、周协峰、肖刚

标准预览(共 12 页)

* 特别声明:资源收集自网络或用户上传,版权归原作者所有,如侵犯您的权益,请联系我们处理。

  • 标准质量:
  • 文档详情:475.15KB 共 12 页 PDF

标准搜索