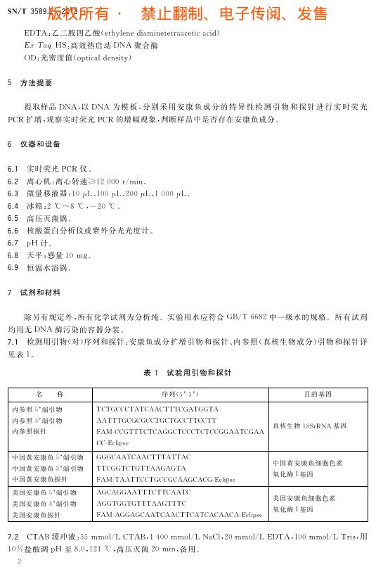
SN/T 3589.2-2013 出口食品中常见鱼类及其制品的鉴伪方法 第2部分:安康鱼成分检测 实时荧光PCR法

行业标准 推荐性 现行

标准状态

  1. 发布于:
  2. 实施于:
  3. 废止

标准详情

  • 中国标准分类号:C53
    国际标准分类号:67.120.30
  • 提出单位:
    主管部门:国家质量监督检验检疫总局

起草单位

中国检验检疫科学研究院、辽宁出入境检验检疫局、宝生物工程(大连)有限公司等

起草人

曹际娟、李晶泉、郑秋月

标准预览(共 9 页)

* 特别声明:资源收集自网络或用户上传,版权归原作者所有,如侵犯您的权益,请联系我们处理。

  • 标准质量:
  • 文档详情:476.38KB 共 9 页 PDF

标准搜索