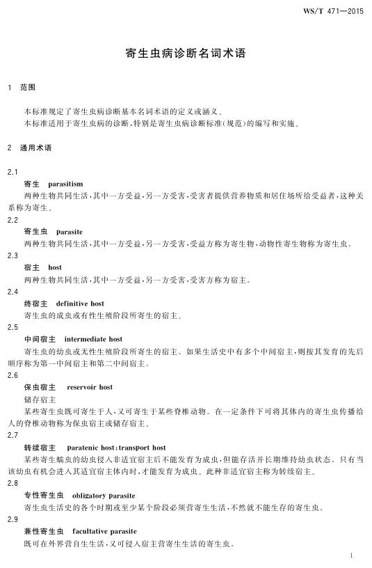
WS/T 471-2015 寄生虫病诊断名词术语

行业标准 推荐性 现行

标准状态

  1. 发布于:
  2. 实施于:
  3. 废止

标准详情

  • 中国标准分类号:C61
    国际标准分类号:11.020
  • 提出单位:
    主管部门:国家卫生计生委

起草单位

中国疾病预防控制中心寄生虫病预防控制所、华中科技大学同济医学院、郑州大学、北京大学

起草人

官亚宜、崔晶、李雍龙、高兴政、王中全、周晓俊、熊彦红

标准预览(共 46 页)

* 特别声明:资源收集自网络或用户上传,版权归原作者所有,如侵犯您的权益,请联系我们处理。

  • 标准质量:
  • 文档详情:9.86MB 共 46 页 PDF

标准搜索