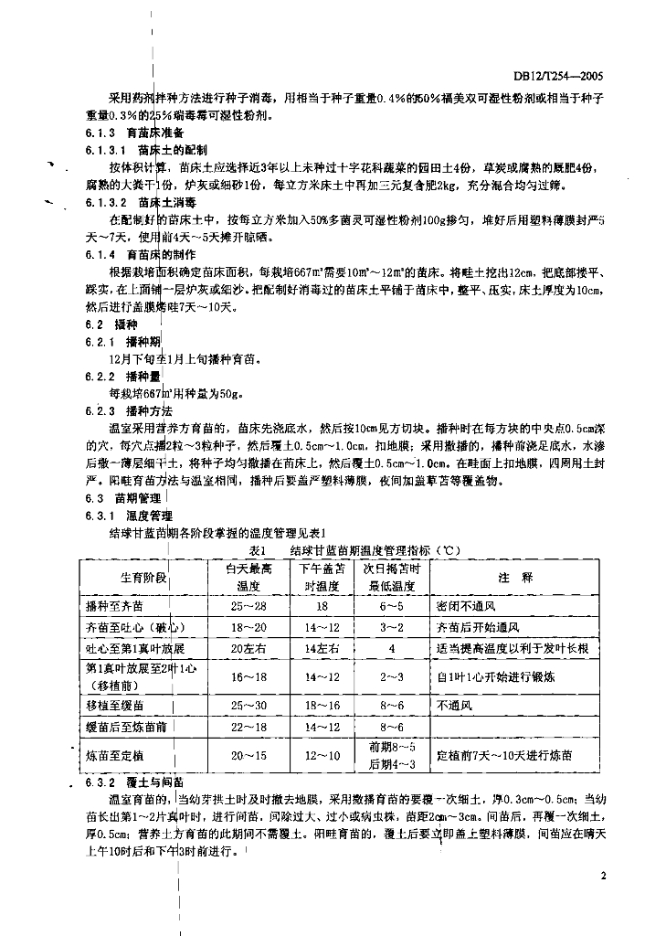
DB12/T 254-2005 无公害农产品 露地春甘蓝地膜覆盖栽培技术规范

地方标准 天津市 推荐性 已废止

标准状态

  1. 发布于:
  2. 实施于:
  3. 废止于:

标准详情

  • 中国标准分类号:B31
    国际标准分类号:65.020.20
  • 代替标准:DB/T 1200 B31 07-88
  • 提出单位:
    主管部门:天津市质量技术监督局

起草单位

天津市蔬菜技术推广站

起草人

吴建金、程子林、王学忠、袁彦琴、王永强、夏金明、刘云伶、甘长霞、樊士伟

标准预览(共 10 页)

* 特别声明:资源收集自网络或用户上传,版权归原作者所有,如侵犯您的权益,请联系我们处理。

  • 标准质量:
  • 文档详情:310.85KB 共 10 页 PDF

标准搜索