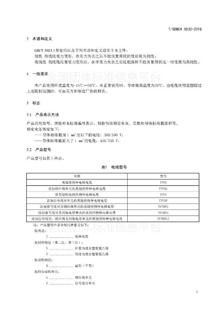
T/GDWCA 0032-2018 额定电压450/750V 及以下电梯及升降设备高挠性特种电缆

团体标准 强制性 现行

标准状态

  1. 发布于:
  2. 实施于:
  3. 废止

标准详情

  • 中国标准分类号:K13
    国际标准分类号:29.060.20
  • 团体名称:广东省电线电缆行业协会

起草单位

广东省电线电缆行业协会、广州广日电气设备有限公司、广东电缆厂有限公司、广东聚石化学股份有限公司、惠州市秋叶原实业有限公司、广州市珠江电线厂有限公司、东莞市硕达技术有限公司、深圳市奔达康电缆股份有限公司、广东省WTO/TBT通报咨询研究中心、东莞市电线电缆行业协会、东莞市上宝电缆有限公司、广东大河科技有限公司

起草人

周海燕、鲍即强、陈蓬勃、陈建法、林坤达、方世颖、郭挺科、李龙君、廖水平、刘涛、王河、林伟、李建平

标准预览(共 11 页)

* 特别声明:资源收集自网络或用户上传,版权归原作者所有,如侵犯您的权益,请联系我们处理。

  • 标准质量:
  • 文档详情:1.25MB 共 11 页 PDF

标准搜索