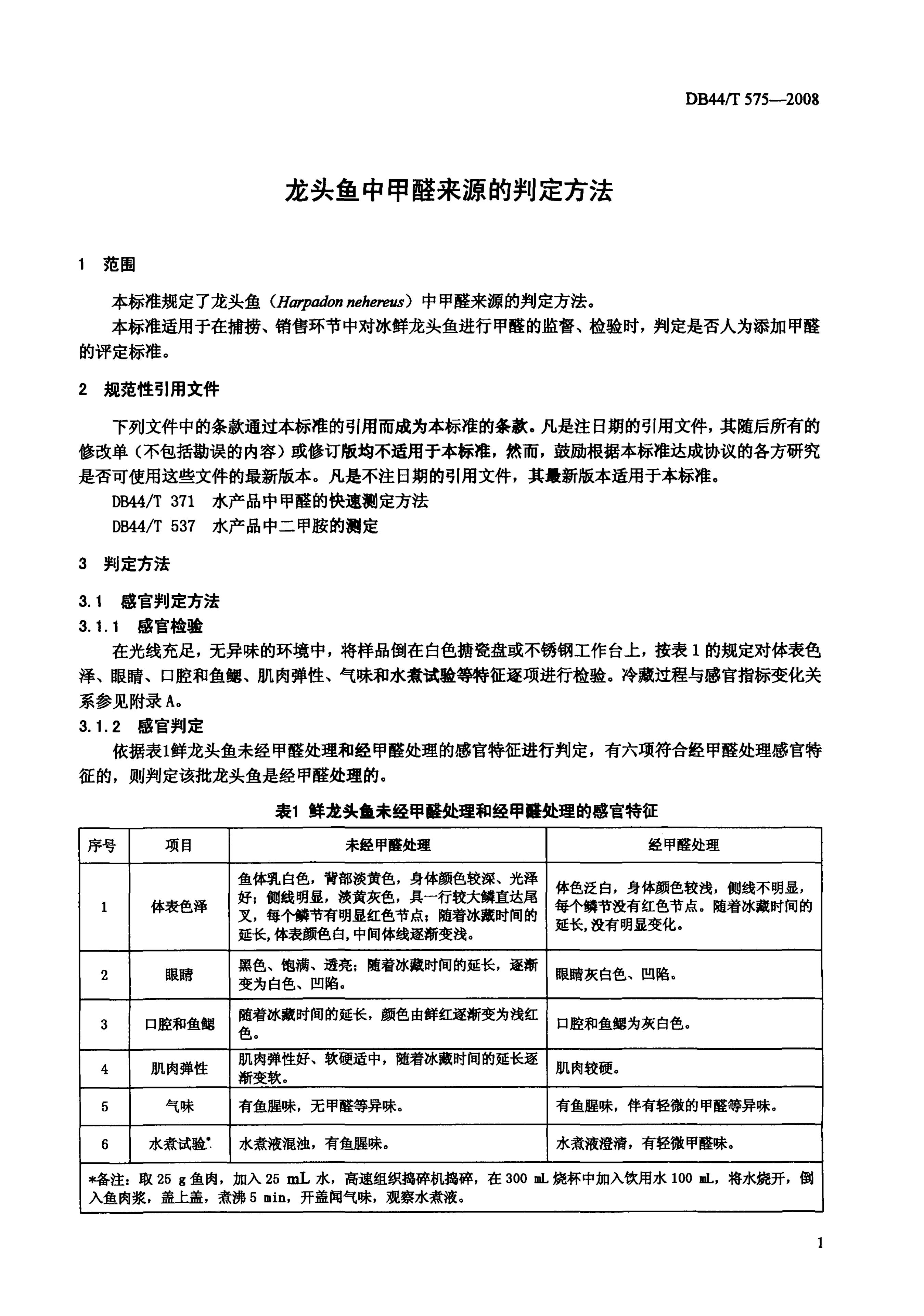
DB44/T 575-2008 龙头鱼中甲醛来源的判定方法

地方标准 广东省 推荐性 废止

标准状态

  1. 发布于:
  2. 实施于:
  3. 废止于:

标准详情

  • 中国标准分类号:X20
    国际标准分类号:67.120.30
  • 提出单位:
    主管部门:中国水产科学研究院南海水产研究所质量与标准化技术研究所水产品质量与标准化技术研究中心

起草单位

中国水产科学研究院南海水产研究所、广东海洋大学

起草人

吴燕燕、李来好、杨贤庆、邓陈茂、刁石强、童银洪、陈胜军、周婉君

标准预览(共 6 页)

* 特别声明:资源收集自网络或用户上传,版权归原作者所有,如侵犯您的权益,请联系我们处理。

  • 标准质量:
  • 文档详情:388.84KB 共 6 页 PDF

标准搜索