NY/T 3944-2021 食用农产品营养成分数据表达规范

行业标准 推荐性 现行

标准状态

  1. 发布于:
  2. 实施于:
  3. 废止

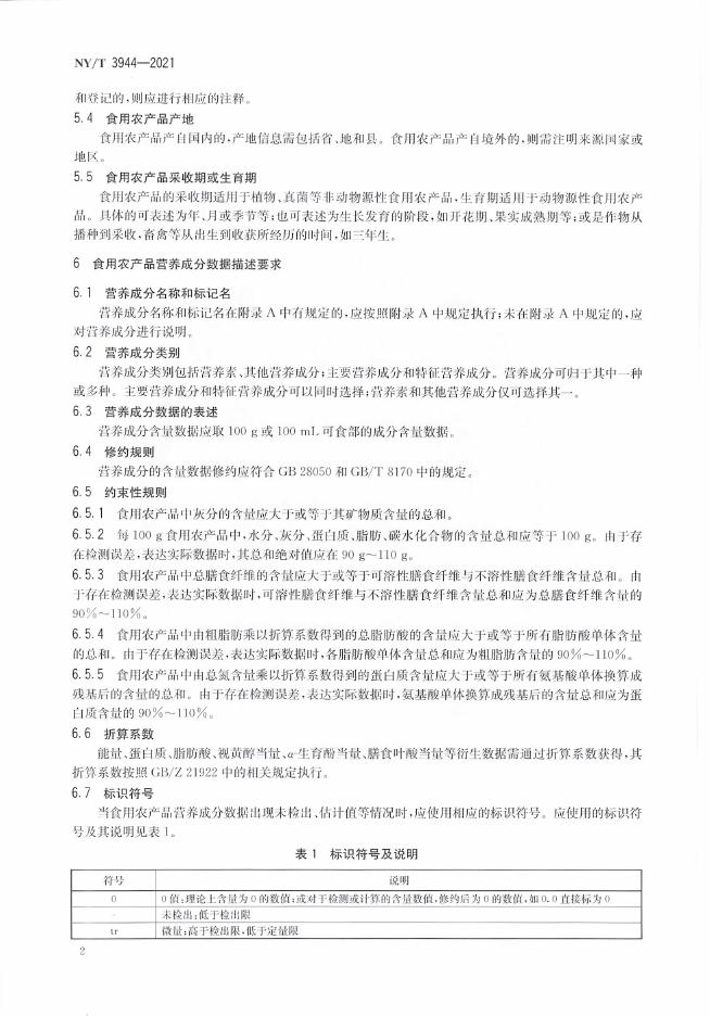
标准详情

  • 中国标准分类号:B04
    国际标准分类号:67.040
  • 提出单位:农业农村部农产品质量安全监管司
    主管部门:农业农村部

起草单位

浙江大学、农业农村部农产品贮藏保鲜质量安全风险评估实验室(杭州)、中国农业科学院农产品加工研究所、农业农村部食物与营养发展研究所

起草人

陆柏益、徐涛、王凤忠、王靖、范蓓、朱大洲、湛灿曦

标准预览(共 17 页)

* 特别声明:资源收集自网络或用户上传,版权归原作者所有,如侵犯您的权益,请联系我们处理。

  • 标准质量:
  • 文档详情:5.02MB 共 17 页 PDF

标准搜索