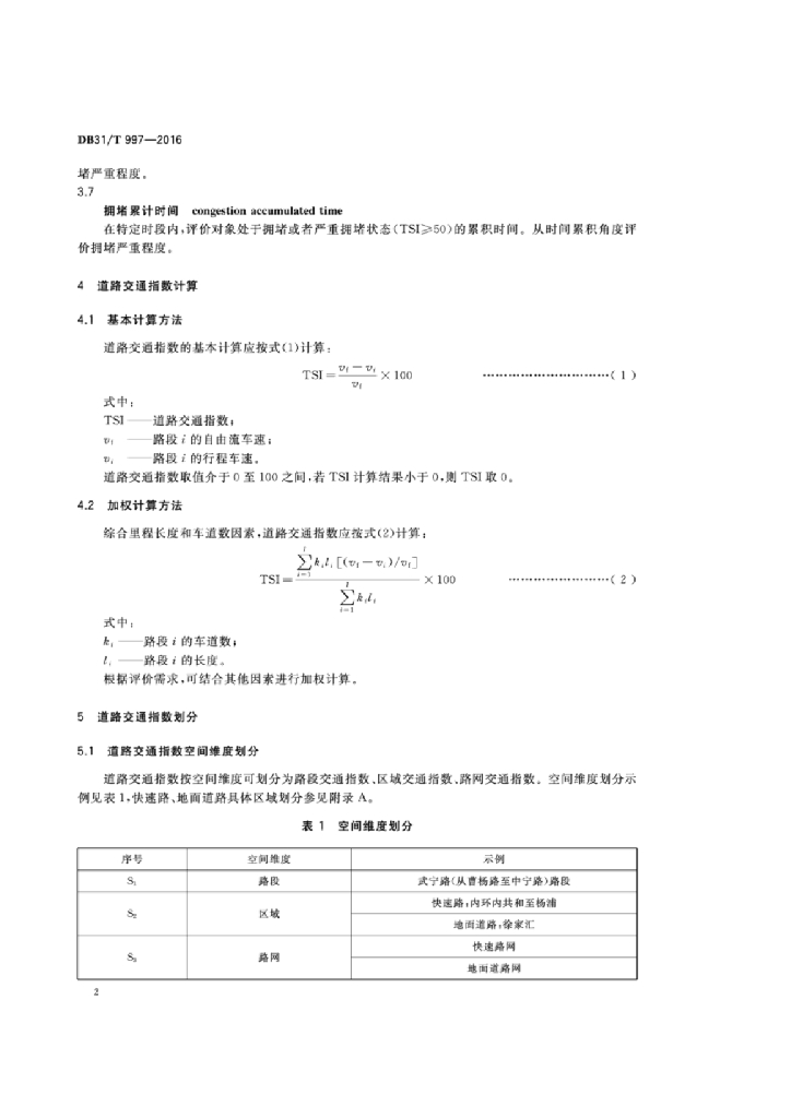
DB31/T 997-2016 城市道路交通状态指数评价指标体系

地方标准 上海市 推荐性 现行

标准状态

  1. 发布于:
  2. 实施于:
  3. 废止

标准详情

  • 中国标准分类号:R80
    国际标准分类号:35.020
  • 提出单位:
    主管部门:上海市质量技术监督局

起草单位

上海市城乡建设和交通发展研究院、上海电科智能系统股份有限公司

起草人

何承 平麒麟 张祎 顾承华 马伟民 肖永来 林瑜 吴超腾 张扬 翟希 窦瑞

标准预览(共 13 页)

* 特别声明:资源收集自网络或用户上传,版权归原作者所有,如侵犯您的权益,请联系我们处理。

  • 标准质量:
  • 文档详情:756.78KB 共 13 页 PDF

标准搜索