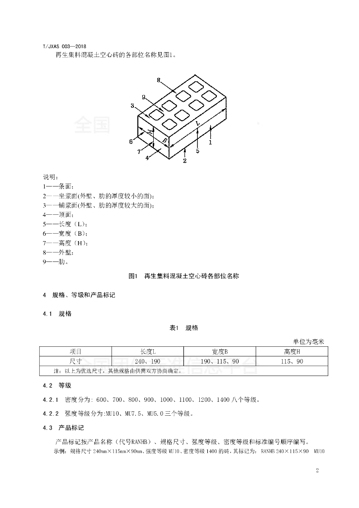
T/JXAS 003-2018 再生集料混凝土空心砖

团体标准 强制性 现行

标准状态

  1. 发布于:
  2. 实施于:
  3. 废止

标准详情

  • 中国标准分类号:Q14
    国际标准分类号:91.100.30
  • 团体名称:嘉兴市标准化协会

起草单位

嘉兴市步云建材厂、嘉兴市新型墙体材料行业协会、桐乡市同德墙体建材有限公司、嘉兴市方圆公正检验行

起草人

戴海峰、吴培坤、张伟忠、沈林昌、吴国祥、唐瀚钦、沈云飞

标准预览(共 11 页)

* 特别声明:资源收集自网络或用户上传,版权归原作者所有,如侵犯您的权益,请联系我们处理。

  • 标准质量:
  • 文档详情:600.78KB 共 11 页 PDF

标准搜索