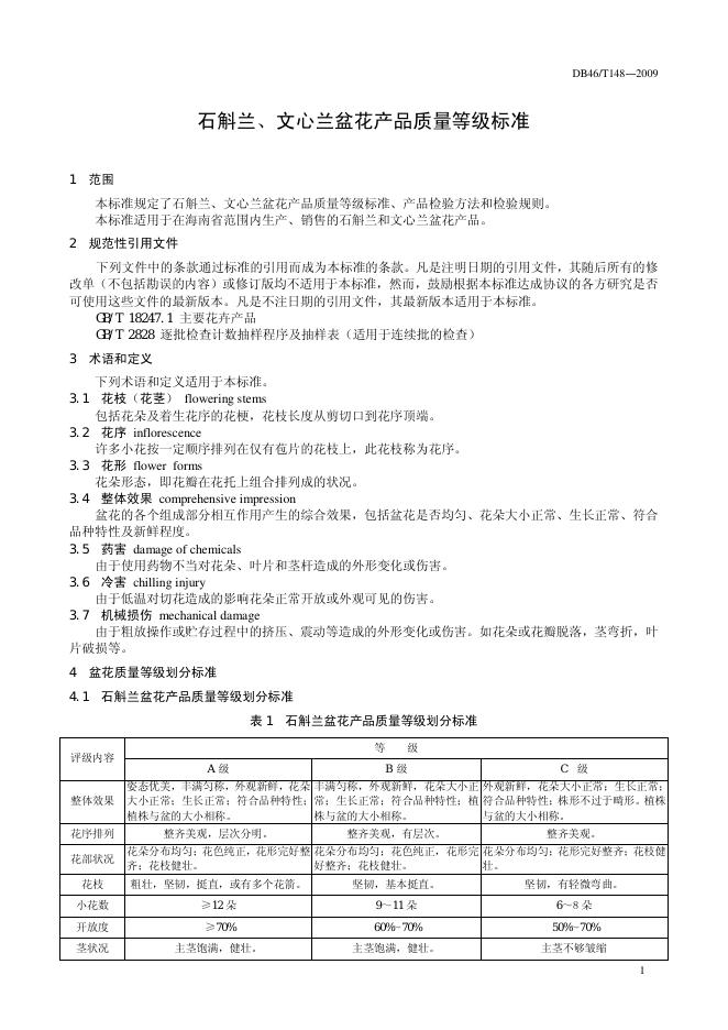
DB46/T 148-2009 石斛兰、文心兰盆花产品质量等级标准

地方标准 海南省 推荐性 已废止

标准状态

  1. 发布于:
  2. 实施于:
  3. 废止于:

标准详情

  • 中国标准分类号:B62
    国际标准分类号:65.020
  • 提出单位:
    主管部门:海南省质量技术监督局

起草单位

三亚柏盈热带兰花产业有限公司、乐东生态农业开发有限公司。

起草人

邢生孝、莫宏奎、何太飞、陈泽转、莫春仁、李小丽。

标准预览(共 5 页)

* 特别声明:资源收集自网络或用户上传,版权归原作者所有,如侵犯您的权益,请联系我们处理。

  • 标准质量:
  • 文档详情:169.47KB 共 5 页 PDF

标准搜索