YS/T 1404-2020 铅冶炼废水循环利用技术规范

行业标准 推荐性 现行

标准状态

  1. 发布于:
  2. 实施于:
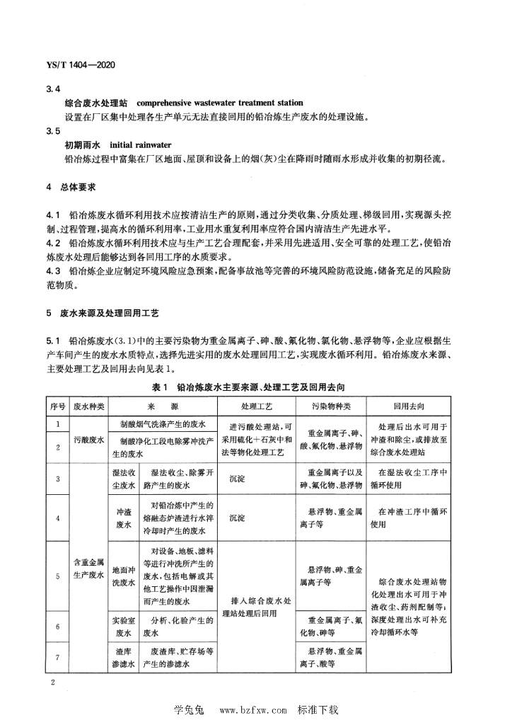
  3. 废止

标准详情

  • 中国标准分类号:H01
    国际标准分类号:77.120.01
  • 提出单位:全国有色金属标准化技术委员会
    主管部门:工业和信息化部

起草单位

矿冶科技集团有限公司、云南驰宏锌锗股份有限公司、深圳市中金岭南有色金属股份有限公司、河南豫光金铅股份有限公司、江西铜业铅锌金属有限公司

起草人

郑曦、杨小明、陈国强、邵立南、杨晓松、侯郊、罗永光、曾平生、韦战辉、卢笛、刘涛、李样人、段林乔

标准预览(共 10 页)

* 特别声明:资源收集自网络或用户上传,版权归原作者所有,如侵犯您的权益,请联系我们处理。

  • 标准质量:
  • 文档详情:2.74MB 共 10 页 PDF

标准搜索