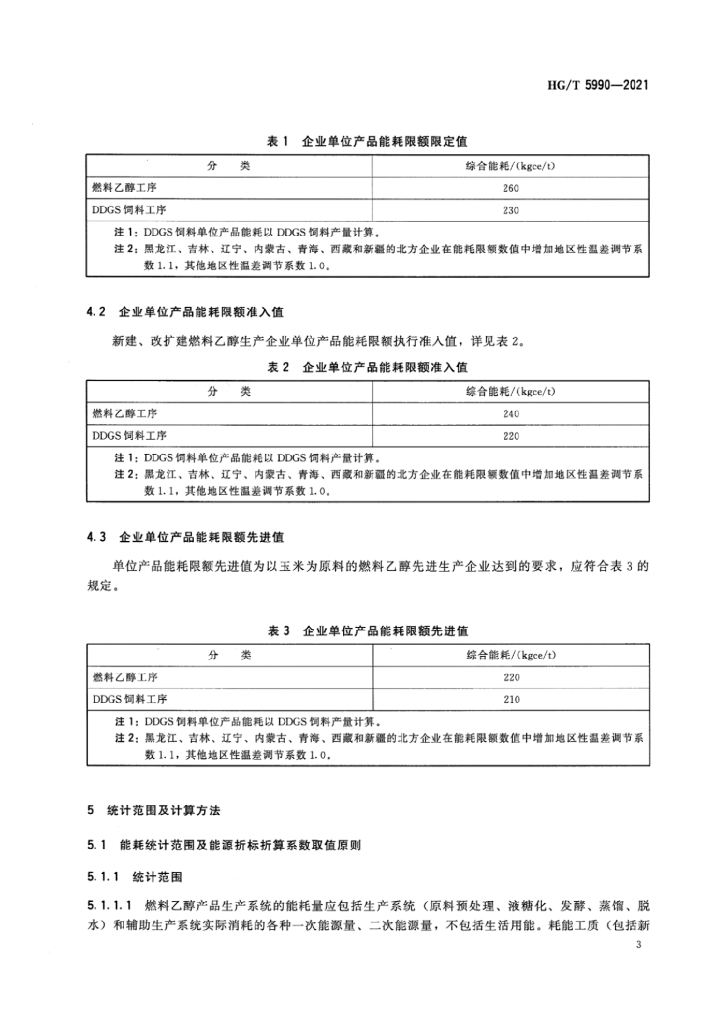
HG/T 5990-2021 燃料乙醇单位产品能源消耗限额

行业标准 推荐性 现行

标准状态

  1. 发布于:
  2. 实施于:
  3. 废止

标准详情

  • 中国标准分类号:E31
    国际标准分类号:75.160.2
  • 提出单位:中国石油和化学工业联合会
    主管部门:工业和信息化部

起草单位

吉林省中实环境技术开发集团有限公司、黑龙江省能源研究所、吉林省石油化工设计研究院、吉林燃料乙醇有限责任公司、中粮生化能源(肇东)有限公司

起草人

高丽梅、刘惠宁、李博、周思源、张海云、陈希海、杨勇

标准预览(共 11 页)

* 特别声明:资源收集自网络或用户上传,版权归原作者所有,如侵犯您的权益,请联系我们处理。

  • 标准质量:
  • 文档详情:1.82MB 共 11 页 PDF

标准搜索