HG/T 6175-2023 无机过氧酸盐行业绿色工厂评价要求

行业标准 推荐性 现行

标准状态

  1. 发布于:
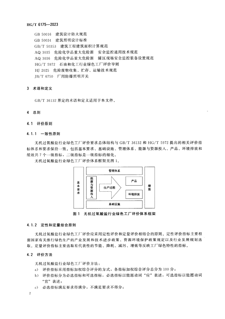
  2. 实施于:
  3. 废止

标准详情

  • 中国标准分类号:Z04
    国际标准分类号:13.020.01
  • 提出单位:化学工业出版社
    主管部门:中国石油和化学工业联合会

起草单位

浙江金科日化原料有限公司、亚泰电化有限公司、福建铭麟科技有限公司、翱图(开封)环保科技有限公司、濮阳圣恺环保新材料科技股份有限公司、中海油天津化工研究设计院有限公司、福建省展化化工有限公司、铜陵华兴精细化工有限公司、上海泰缘生物科技股份有限公司、连云港永荣生物科技有限公司、浙江绿野净水剂科技股份有限公司

起草人

魏一帆、王深琳、张可贵、李沛泓、陈玮、高龙强、冯建彬、宋海鹏、张高峰、郭杰、张兰菊、魏玉强、张镇瀛、陈志勇、高堂顺、牛俊祥、白冰洁、梁启勇、赵红阳、阮忠强、赵美敬

标准预览(共 31 页)

* 特别声明:资源收集自网络或用户上传,版权归原作者所有,如侵犯您的权益,请联系我们处理。

  • 标准质量:
  • 文档详情:4.4MB 共 31 页 PDF

标准搜索