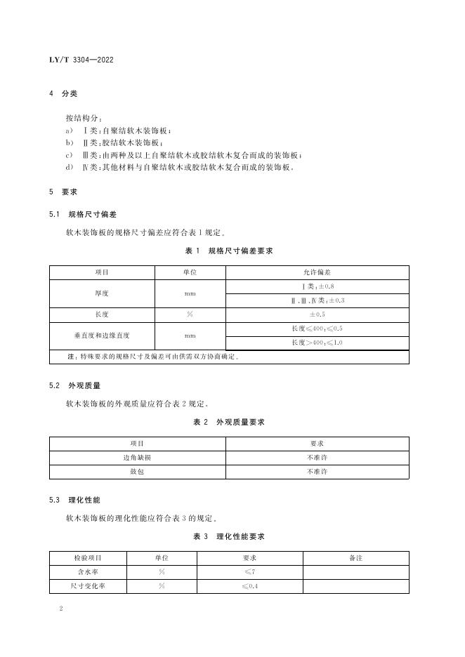
LY/T 3304-2022 软木装饰板

行业标准 推荐性 现行

标准状态

  1. 发布于:
  2. 实施于:
  3. 废止

标准详情

  • 中国标准分类号:B69
    国际标准分类号:79.1
  • 提出单位:全国林业生物质材料标准化技术委员会
    主管部门:全国林业生物质材料标准化技术委员会

起草单位

中国林业科学研究院木材工业研究所、中国林业科学研究院林业研究所、上海前卫软木制品厂、北京唯基软木新材料有限公司、厦门市格灵生物技术有限公司、四川省产品质量监督检验检测院、瑞通高分子科技(浙江)有限公司、北京市科学技术研究院城市安全与环境科学研究所、国家林业和草原局产业发展规划院、华南农业大学、福建农林大学、首检(北京)检测技术有限公司、北京市产品质量监督检验院

起草人

徐金梅、段新芳、张冉、贾子瑞、赵有科、孔祥伟、张雄辉、陈智勇、李建勤、淳华、徐明、易善军、郭垂根、郭飞、关宁、彭毅卿

标准预览(共 12 页)

* 特别声明:资源收集自网络或用户上传,版权归原作者所有,如侵犯您的权益,请联系我们处理。

  • 标准质量:
  • 文档详情:1.63MB 共 12 页 PDF

标准搜索