HG/T 2071-2023 橡胶回弹性试验机(斯科伯摆式)

行业标准 推荐性 现行

标准状态

  1. 发布于:
  2. 实施于:
  3. 废止

标准详情

  • 中国标准分类号:G98
    国际标准分类号:71.120;83.200
  • 代替标准:HG/T 2071-2011
  • 提出单位:化学工业出版社
    主管部门:工业和信息化部

起草单位

江苏新真威试验机械有限公司、贵州轮胎股份有限公司、高铁检测仪器(东莞)有限公司、江苏明珠试验机械有限公司、赛轮集团股份有限公司、双星集团责任有限公司、青岛联强同创仪器有限公司、广东松恕仪器有限公司、北京橡胶下业研究设计院有限公司

起草人

沈克会、沈俊彦、李杰、胡智中、于龙、包达飞、杨文真、张伟、郭菲、肖茂颜、徐联军、高军、刘龙、陈宝珍、田帅

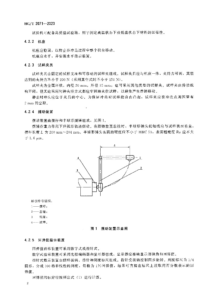
标准预览(共 7 页)

* 特别声明:资源收集自网络或用户上传,版权归原作者所有,如侵犯您的权益,请联系我们处理。

  • 标准质量:
  • 文档详情:406.19KB 共 7 页 PDF

标准搜索