JJG 140-2008 铁路罐车容积

国家标准 强制性 已废止

标准状态

  1. 发布于:
  2. 实施于:
  3. 废止于:

标准详情

  • 中国标准分类号:
    国际标准分类号:
  • 代替标准:JJG 140-1998
  • 提出单位:
    主管部门:

起草单位

国家铁路罐车容积计量站、国家铁路罐车容积计量站西安分站、国家铁路罐车容积计量站沈阳分站、国家铁路罐车容积计量站齐鲁分站

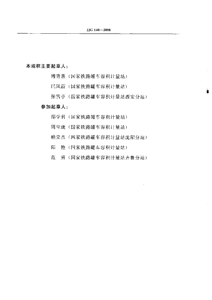
起草人

傅青喜(国家铁路罐车容积计量站)、闫凤霞(国家铁路罐车容积计量站)、张雪亭(国家铁路罐车容积计量站西安分站)、邵学君(国家铁路罐车容积计量站)、周宝珑(国家铁路罐车容积计量站)、赖荣杰(国家铁路罐车容积计量站沈阳分站)、阳艳(国家铁路罐车容积计量站)、范勇(国家铁路罐车容积计量站齐鲁分站)

标准预览(共 29 页)

* 特别声明:资源收集自网络或用户上传,版权归原作者所有,如侵犯您的权益,请联系我们处理。

  • 标准质量:
  • 文档详情:1.73MB 共 29 页 PDF

标准搜索