T/CSEA 4-2018 金属加工液使用、维护、更换及其所用设备操作规范

团体标准 强制性 现行

标准状态

  1. 发布于:
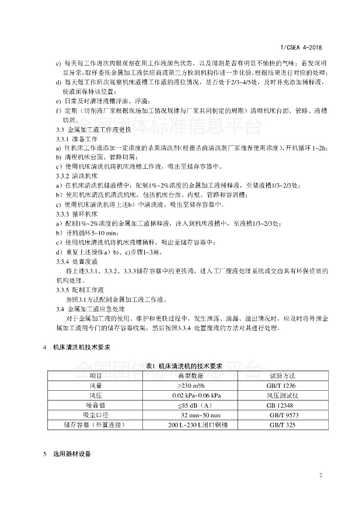
  2. 实施于:
  3. 废止

标准详情

  • 中国标准分类号:E45
    国际标准分类号:25.010
  • 团体名称:中国表面工程协会

起草单位

广州市方川润滑科技有限公司、广州兴产新材料科技有限公司、深圳神州绿意环保科技有限公司、泰伦特生物工程股份有限公司、安徽鑫诺斯润滑科技有限公司、佛山市铂索润滑材料有限公司、广州工大科技有限公司

起草人

李茂生、徐立庶、徐际华、徐贺、安同艳、周金兴、赵志强、潘传艺、汪纪洋

标准预览(共 6 页)

* 特别声明:资源收集自网络或用户上传,版权归原作者所有,如侵犯您的权益,请联系我们处理。

  • 标准质量:
  • 文档详情:505.78KB 共 6 页 PDF

标准搜索