DB3305/T 270-2023 人民防空警报设施数字化改造技术规范

地方标准 湖州市 推荐性 现行

标准状态

  1. 发布于:
  2. 实施于:
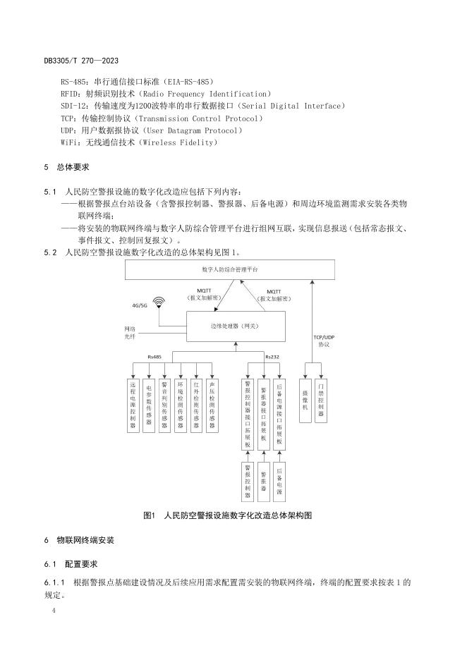
  3. 废止

标准详情

  • 中国标准分类号:L70
    国际标准分类号:35.020
  • 提出单位:湖州市国防动员办公室(湖州市人民防空办公室)
    主管部门:湖州市市场监督管理局

起草单位

湖州市国防动员办公室(湖州市人民防空办公室)、浙江大学湖州研究院、杭州简臻标准技术有限公司、浙江臻善科技股份有限公司、杭州科骏电子科技有限公司

起草人

张志宏、杨郑成、李欣未、房胜、褚晓剑、费婷婷、姚应财、袁恒、梁艳华、项圆圆、林伟、傅骏、方卿

标准预览(共 23 页)

* 特别声明:资源收集自网络或用户上传,版权归原作者所有,如侵犯您的权益,请联系我们处理。

  • 标准质量:
  • 文档详情:1.04MB 共 23 页 PDF

标准搜索