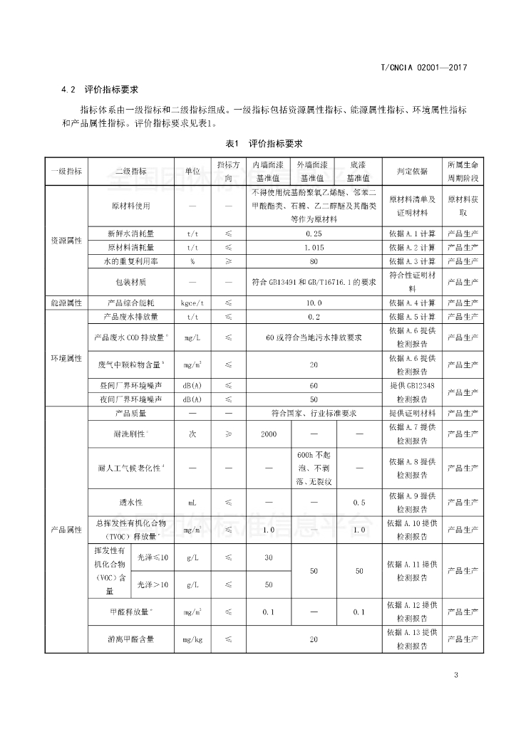
T/CNCIA 02001-2017 绿色设计产品评价技术规范 水性建筑涂料

团体标准 强制性 现行

标准状态

  1. 发布于:
  2. 实施于:
  3. 废止

标准详情

  • 中国标准分类号:
    国际标准分类号:87.040
  • 团体名称:中国涂料工业协会

起草单位

中国涂料工业协会、中国化工环保协会、嘉宝莉化工集团股份有限公司、河北晨阳工贸集团有限公司、三棵树涂料股份有限公司、湖南湘江涂料有限公司、立邦涂料(中国)有限公司、佛山市顺德区巴德富实业有限公司、霍夫曼(天津)国际贸易有限公司、富思特新材料科技发展股份有限公司、广东巴德士化工有限公司、庞贝捷涂料(上海)有限公司、广东美涂士建材股份有限公司、优美特(北京)环境材料科技股份公司、山西亮龙涂料有限公司、美巢集团股份公司、摩马斯特(北京)装饰材料有限公司、浙江夏光涂料有限公司、广东千色花化工有限公司、润泰化学股份有

起草人

马军、齐祥昭、刘杰、庄相宁、吴刚、陈荣华、叶彩平、胡中源、罗启涛、刘军、唐磊、麦宗能、王新夫、赵雅文、余小伍、林涛、李淑燕、张建森、张保君、刘凤仙、梁海生、周显亮、李江宁、於宁、沈孝忠、王炳华、杜金杰、陈玲、南璇

标准预览(共 16 页)

* 特别声明:资源收集自网络或用户上传,版权归原作者所有,如侵犯您的权益,请联系我们处理。

  • 标准质量:
  • 文档详情:857.37KB 共 16 页 PDF

标准搜索